欢迎访问”云南新濠天地农业科技有限公司”官方网站!

      |      招聘信息

云南新濠天地农业科技有限公司

资讯详情

关于2024年国平易近经济和社会成长打算施行环境

关于2024年国平易近经济和社会成长打算施行环境

 

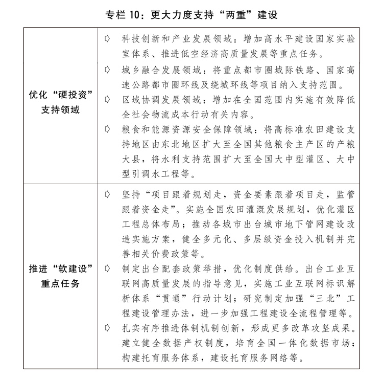
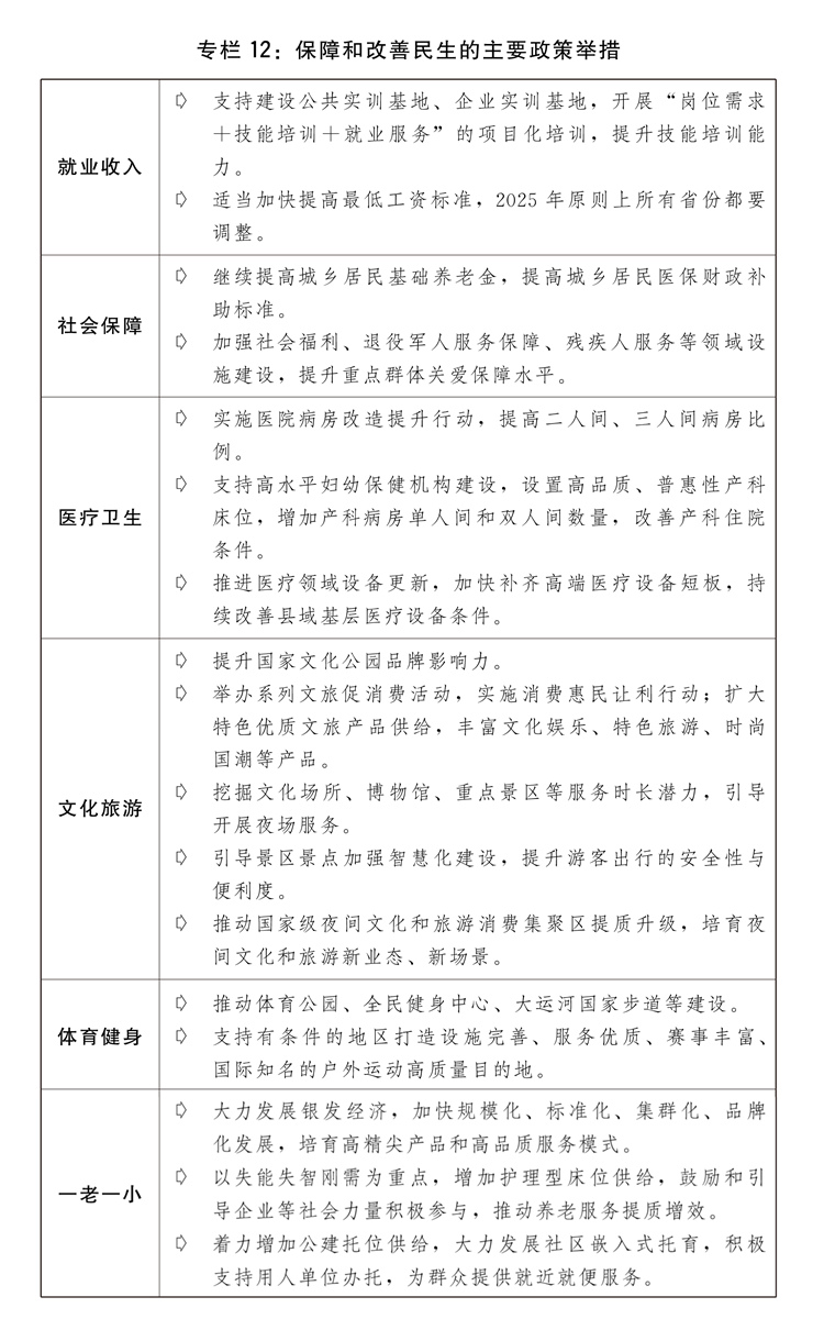
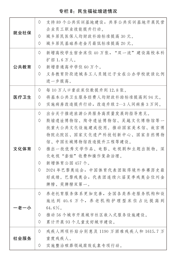
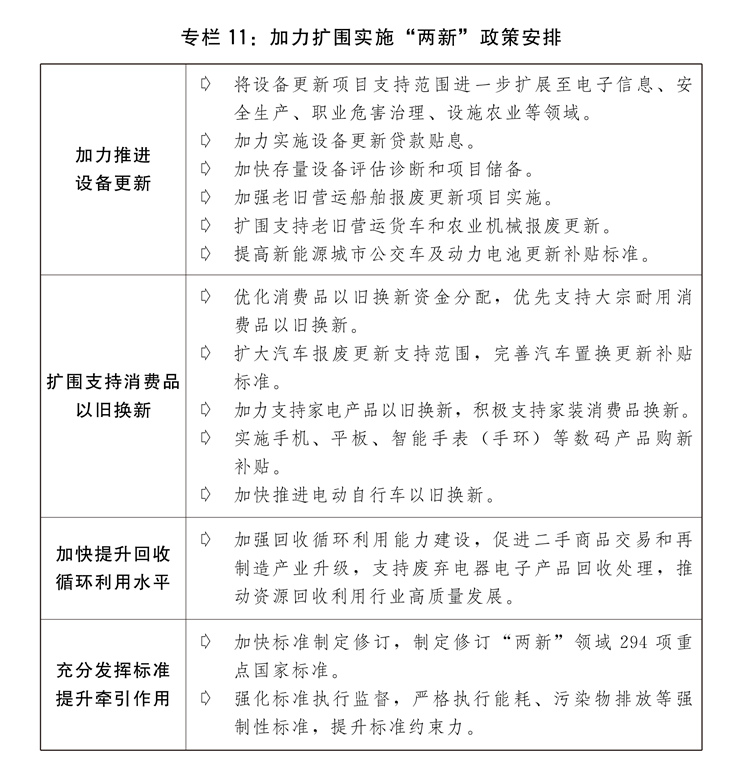
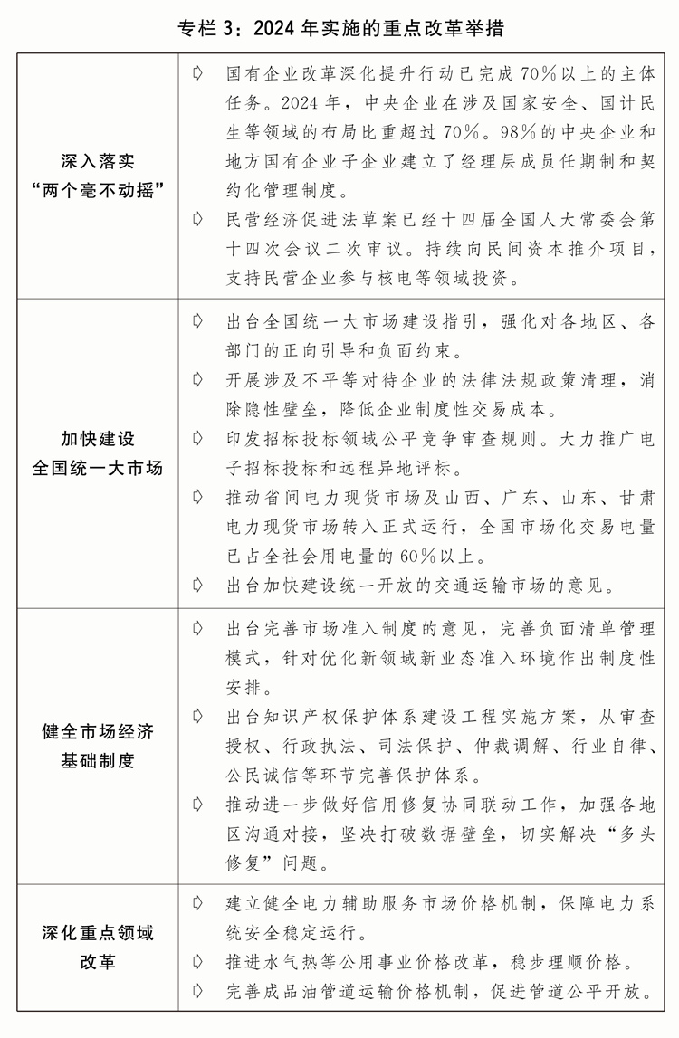
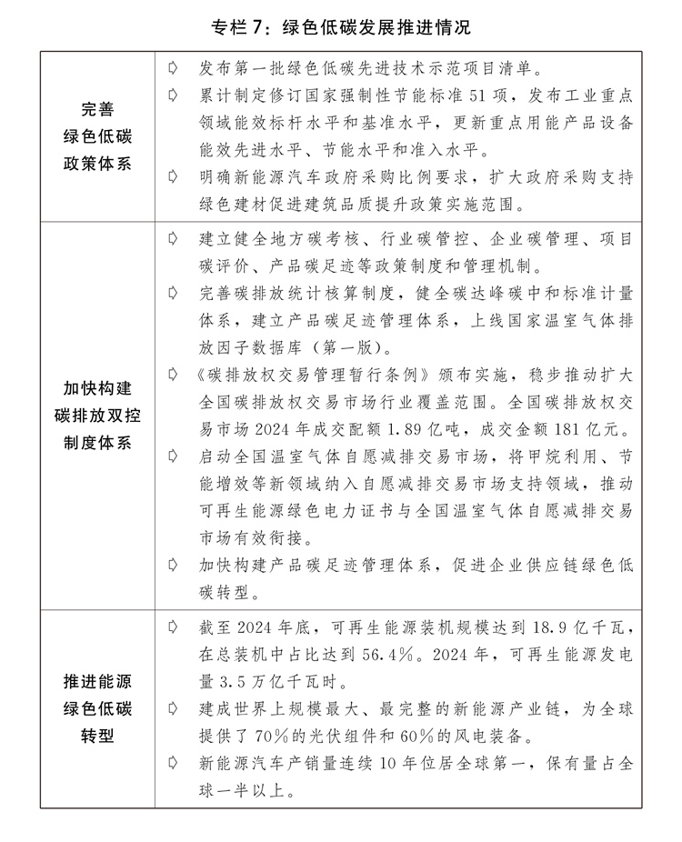
  受国务院委托,现将2024年国平易近经济和社会成长打算施行环境取2025年国平易近经济和社会成长打算草案提请十四届全国三次会议审查,并请全国政协列位委员提出看法。2024年是中华人平易近国成立75周年,是实现“十四五”规划方针使命的环节一年。一年来,面临外部压力加大、内部坚苦增加的复杂严峻形势,正在以习同志为焦点的顽强带领下,各地域各部分以习新时代中国特色社会从义思惟为指点,全面贯彻党的二十大和二十届二中、三中全会,按照、国务院决策摆设,认实施行十四届全国二次会议审查核准的2024年国平易近经济和社会成长打算,落实全国财务经济委员会审查看法,送难而上、努力前行,稳中求进工做总基调,完整精确全面贯彻新成长,加速建立新成长款式,全面深化,加大宏不雅调控力度,我国经济运转总体平稳、稳中有进,全年经济社会成长次要方针使命成功完成,高质量成长结实推进,新质出产力稳步成长,平易近生保障结实无力,我国经济实力、科技实力、分析国力持续加强,中国式现代化迈出新的程序。(一)因时因势加强和立异宏不雅调控,鞭策经济回升向好。结实开展宏不雅政策逆周期调理,加大政策力度,政策效能,出格是9月26日地方局会议判断摆设一揽子增量政策,市场预期、社会决心无效提振,四时度经济较着回升。全年国内出产总值(P)134。9万亿元、增加5%,此中,一、二、三财产别离增加3。5%、5。3%、5%。一是宏不雅政策结果持续。聚焦凸起问题,环绕加力提效实施宏不雅政策、扩大国内无效需求、加大帮企帮扶力度、鞭策房地产市场止跌回稳、提振本钱市场等方面,深切贯彻落实一揽子增量政策,打出一套“组合拳”,强化存量和增量政策合力,鞭策需求较快回升,出产增加加速。无力实施财务货泉政策。沉点范畴财务收入获得保障,新增处所专项债权限额3。9万亿元,扩大专项债券投向范畴和用做项目本钱金范畴,支撑处所加大沉点范畴补短板力度。连结流动性合理丰裕,社会融资成本进一步降低,成立支撑小微企业融资协调工做机制。二是刊行超持久出格国债支撑“两沉”扶植取得积极进展。着眼于系统处理强国扶植、平易近族回复历程中一些严沉项目扶植的资金问题,从2024年起刊行超持久出格国债支撑国度严沉计谋和沉点范畴安万能力扶植。自上而下、软硬连系,成立实施项目储蓄、集中联审、专款公用、强化监视等全链条推进保障机制。“硬投资”方面,严酷做好项目筛选,2024年放置7000亿元超持久出格国债支撑1465个严沉项目扶植,项目根基全数开工、全年完成投资跨越1。2万亿元。“软扶植”方面,项目扶植和配套相连系,结实推进规划编制、政策制定和体系体例机制立异,不竭完美投入机制、提高投入效率。规范项目全过程办理方面,出台“两沉”扶植相关办理法子,督促项目加速开工扶植,严酷资金监管,加强监测安排和现场监视查抄,确保建成优良工程、精品工程、安心工程。三是大规模设备更新和消费品以旧换新政策落地收效。印发“两新”步履方案,出台工业、建建市政、交通、农业、教育、文旅、医疗等七大范畴设备更新实施方案和消费品以旧换新、收受接管轮回操纵、尺度提拔引领步履方案。放置3000亿元超持久出格国债加力支撑“两新”工做。2024年,“两新”政策带动全国设备工器具购买投资增加15。7%,高于固定资产投资(不含农户)增速12。5个百分点;限额以上单元家用电器和音像器材类、家具类商品零售额别离增加12。3%、3。6%,带动大耐用消费品发卖额跨越1。3万亿元;消费品以旧换新勾当中,新能源汽车销量占比跨越60%,一级能效家电发卖额占比跨越90%。四是政策协和谐预期指导不竭加强。健全宏不雅政策取向分歧性评估机制,加强各类政策统筹协调,确保同向发力、构成合力。多渠道多角度多条理开展经济形势和严沉政策宣传解读,自动回应社会关心。(二)进一步全面深化,成长动力活力不竭加强。认实落实党的二十届三中全会摆设的主要行动,深化经济体系体例,经济成长内活泼力、立异活力持续激发。一是“两个毫不”要求进一步落实落细。深切实施国有企业深化提拔步履。深化国有经济结构优化和布局调整,健全国有企业投资办理轨制,完美国有企业分类查核评价系统。加速鞭策平易近营经济推进法立法。成立推进平易近营经济成长强大部际联席会议轨制,健全国度、省、市、县多层级政企常态化沟通交换和问题处理机制,上线运转平易近营经济成长分析办事平台,帮帮平易近营企业处理现实问题。开展清理拖欠企业账款专项步履。支撑专精特新中小企业成长,累计培育“小巨人”企业1。46万家。传承“晋江经验”,实施新时代平易近营企业家培育赋能打算,鼎力企业家。出台完美中国特色现代企业轨制的看法,加速培育世界一流企业。二是全国同一大市场扶植无力无效。出台全国同一大市场扶植,试点开展运营从体勾当发生地统计。京津冀、长三角、成渝等地域率先启动推进区域市场一体化摸索实践。提拔商品市场联通程度,跨互联网平台间结算壁垒。同一的要素资本市场扶植深切推进。多条理多品类多功能的全国同一电力市场系统初步构成。规范处所招商引资行为。鞭策投标投标市场规范健康成长,制定评标专家和评标专家库办理法子。开展沉点范畴凸起问题专项管理,一批处所、市场朋分问题获得处理。规范涉企行政查抄,规范和监视罚款设定取实施,开展涉企违规收费专项整治。发布全国优化营商立异实践案例,启动京津冀一流营商扶植三年步履。依理涉企行政复议案件7。9万件,改正企业权益的违法或不妥行政行为6516件,帮力营制化营商。三是市场经济根本轨制不竭健全。出台完美市场准入轨制的看法,全面开展市场准入效能评估。实施学问产权系统扶植工程,全面推进专利使用专项步履,推进学问产权平易近事、行政、刑事案件“三合一”审讯机制。深化农村集体产权轨制,深化农村集体运营性扶植用地入市试点。出台实施公允合作审查条例。加强反垄断和反不合理合作监管法律。完美信用修复机制,加强跨部分信用修复成果互认。四是沉点范畴走深走实。鞭策出台法。水资本费改税进入全面试点阶段。出台加强监管防备风险鞭策安全业、本钱市场、期货市场高质量成长的看法。鞭策中持久资金入市,完美股份减持、量化买卖、融券等轨制法则和监管办法。健全天然垄断环节监管体系体例机制。鼎力推进绿证绿电市场扶植,绿证核发和绿电买卖根基实现全笼盖。完美价钱管理机制,推进电价市场化,健全成品油管道运输价钱机制,深化公用事业和公共办事价钱,成立公共数据资本授权运营价钱构成机制,新增近8000万亩耕地灌溉面积实施农业水价分析。深圳分析试点首批授权事项全面落地、新一批授权事项有序实施,浦东新区、厦门分析试点首批授权事项大都构成落地场景。党政机关和国有企事业单元培训疗养机构全面完成。稳妥有序实施渐进式延迟退休春秋,出台实施弹性退休轨制暂行法子。(三)深切实施立异驱动成长计谋,立异引领感化进一步阐扬。加速健全支撑全面立异的根本轨制,科技加快向现实出产力。全员劳动出产率17。4万元/人、现实增加4。9%,全社会研究取试验成长(R&D)经费投入3。6万亿元、现实增加8%,根本研究经费投入占研发经费投入比沉为6。91%,每万生齿高价值发现专利具有量达到14件。一是科技立异系统持续健全。充实阐扬新型举国体系体例劣势,强化国度计谋科技力量,全面启动实施国度科技严沉专项。国度尝试室系统扶植稳步推进。加速推进严沉科技根本设备系统化扶植,提拔全生命周期办理程度,已有39个设备投入运转。健全企业从导的产学研深度融合系统,鞭策成立企业研发预备金轨制,支撑创业投资高质量成长,培育强大科技领军企业、专精特新中小企业,企业科技立异从体地位不竭强化。二是严沉立异持续出现。“嫦娥六号”正在人类汗青上初次实现月球后背采样前往。“空间地面模仿安拆”建成投用。我国首艘超深水大洋钻探船“胡想”号建成入列。第五座南极调查坐秦岭坐开坐。集成电全财产链焦点手艺加快冲破,鸿蒙操做系统生态兴旺成长。第三代自从超导量子计较机“本源悟空”上线处置器正在量子计较优胜性测试上成立新劣势。正在全球初次发觉引力子激发。水冷磁体手艺打破世界记载,碳基新材料范畴取得原创性冲破。人工智能大模子实现冲破。人形机械人等智能终端新业态加快出现。1000千瓦级平易近用涡轴策动机取得型号及格证,300兆瓦级F级沉型燃气轮机完成初次满负荷试验,全球最大26兆瓦级海优势力发电机组总拆下线。第三代自从产权核电“国和一号”示范工程首堆建成投运。时速450公里的CR450中国尺度高速动车组完成设想制制。全球最大无人货运飞机总拆下线。三是教育科技人才一体推进迈出新程序。完美人才培育取经济社会成长需求适配机制,深化高档教育分析,扩大根本学科和国度环节急需范畴研究生培育规模。制定推进各类立异从体协同联动、立异要素顺畅流动取优化设置装备摆设的政策。深化科技赋权。深切推进科技人才分类评价,加强青年科技人才全链条培育。(四)积极激发消费活力、提高投资效益,内需潜力不竭。全年社会消费品零售总额增加3。5%,固定资产投资(不含农户)增加3。2%,最终消费收入、本钱构成总额对经济增加的贡献率别离为44。5%、25。2%。一是实物消费不变扩大。积极推进住房、汽车、电子产物、家具家拆等大消费。将全国层面贸易性小我住房贷款最低首付比例同一降至15%,打消全国层面贸易性小我住房贷款利率政策下限,降低存量房贷利率和小我住房公积金贷款利率,降低住房买卖、开辟环节的税收承担,四时度全国新房、二手房买卖网签面积环比别离增加21。6%、7。7%。开展新能源汽车促消费勾当,全年汽车销量达3143。6万辆、增加4。5%,此中,新能源汽车销量达1287万辆、增加35。5%,市场拥有率达40。9%。发布升级和立异消费品指南(轻工第十一批)。深切鞭策新能源汽车、绿色建材、绿色智能家电等下乡,村落消费品零售额增加4。3%。曲播带货、立即零售等新业态带动感化持续阐扬,实物商品网上零售额达12。8万亿元、增加6。5%。二是办事消费增加较快。出台推进办事消费高质量成长的看法,完美办事消费支撑政策。全年办事零售额增加6。2%、高于商品零售额增速3个百分点。完美全国年节及留念日放假法子,新增2天节假日。出台推进文化和旅逛消费的支撑政策,鼎力成长县域旅逛、冰雪旅逛、研学旅逛、红色旅逛、旅逛列车等,国内出逛人次、居平易近出逛破费别离增加14。8%、17。1%。文娱消费持续增加,体育消费日益升温,马拉松、骑行、户外活动等加快普通化,赛事经济日益成为新增加点。深切实施数字消费提拔步履,通信消息办事类零售额连结两位数增加。印发关于成长银发经济促进老年人福祉的看法,推进老年人康养、文旅等消费潜力。提拔外籍人员入境旅逛领取便当化程度,片面免签国度增至38个,互免签证国度增至26个,将过境免签外国人正在境内逗留时间耽误至240小时,入境旅客1。32亿人次、增加60。8%。三是消费持续优化。开展“消费推进年”等勾当,出力打制消费新场景培育消费新增加点。鞭策老字号守正立异成长,全国中华老字号数量扩围至1455个。因地制宜扶植新消费品牌孵化。深化国际消费核心城市培育扶植,鼎力成长聪慧商圈,累计扶植一刻钟便平易近糊口圈4335个、办事社区居平易近1。07亿人。完美县域农村消费根本设备。出台实施《消费者权益保实施条例》,加强消费范畴监管法律,开展2024年儿童和学生用品平安守护步履。四是投资感化无效阐扬。统筹用好地方预算内投资、处所专项债券、2023年增发国债、超持久出格国债等支撑沉点项目扶植。优化地方预算内投资投向范畴,强化项目监视办理。优化处所专项债券办理机制,实施专项债券投向范畴“负面清单”办理。加强项目谋划储蓄,强化用地、用海、用能、环评等要素保障,加强项目全生命周期办理。鞭策“十四五”规划102项严沉工程取得积极进展。2023年1万亿元增发国债支撑的1。5万个项目加速实施,一多量灾后恢复沉建和防灾减灾救灾能力提拔项目按期建成。五是平易近间投资健康成长。扣除房地产开辟的平易近间投资增加6%,制制业平易近间投资增加10。8%。5个新核准核电项目引入平易近间本钱参股比例达10%。规范实施和社会本钱合做(PPP)新机制。全年依托项目推介平台吸引平易近间本钱参取项目531个、总投资4136亿元。成立全国沉点平易近间投资项目库,持续加强资金和要素支撑。建立根本设备范畴不动产投资信任基金(REITs)常态化刊行轨制系统,累计62个项目刊行上市、发售基金1660亿元,城镇供热、水利设备、农贸市场均实现“首单”保举。(五)加速建立现代化财产系统,新质出产力稳步成长。出台加速扶植现代化财产系统的看法,提高财产根本能力和财产链现代化程度,加强质量支持和尺度引领,成长新动能新劣势不竭培育强大。规模以上高手艺制制业、配备制制业添加值别离增加8。9%、7。7%,增速别离快于规模以上工业添加值增速3。1个、1。9个百分点。一是保守财产转型升级程序加速。实施财产布局调整指点目次(2024年本),指导制制业加速向高端化、智能化、绿色化标的目的转型。修订钢铁、水泥、玻璃等行业产能置换实施法子,鞭策掉队低效产能稳步退出。出台精细化工财产立异成长实施方案。制定71项强制性国度尺度,核准发布2259项行业尺度,牵头制定144项国际尺度。构成一批先辈制制财产集群和智能工场。鞭策出产性办事业向专业化和价值链高端延长,制制业中试平台数量跨越2400个。举办中国品牌日系列勾当。二是新兴财产加速成长和将来财产有序结构。鞭策计谋性新兴财产融合集群成长。支撑新能源汽车企业优化结构、做强做优。鞭策电子消息制制业提质升级,规模以上计较机、通信和其他电子设备制制业添加值增加11。8%。加速推进生物医药财产成长,全链条支撑立异药加速成长,上市新药和正在研新药数量均跃居全球第二。加速斗极规模化使用和卫星互联网扶植,贸易航天取得新进展。C919大型客机实现规模化运营,累计承运搭客超100万人次。《无人驾驶航空器飞翔办理暂行条例》正式实施,无人机独一产物标识码、实名登记、缺陷召回等轨制加速落地。集成电手艺攻关加快推进,2024年集成电出口2981亿块,成为出口额最高的单一商品。“人工智能+”行业使用加速落地,具有全球合作力的人工智能产物和办事不竭出现。三是数字经济立异成长。制定实施数字经济高质量成长政策,印发国度数据根本设备扶植。深切实施“东数西算”工程,鞭策建立全国一体化算力网。加速完美数据根本轨制系统,深切实施“数据要素×”步履,鼎力培育全国一体化数据市场。我国数据总量和算力总规模稳居全球第二位。数据财产孕育兴起,催生一批数智使用新产物新办事新业态。数字化转型工程深切实施。聪慧农业扶植取得积极进展。办事业数字化扩面提质,数字文化、聪慧旅逛场景愈加丰硕。2024年,我国数字经济焦点财产添加值占P比沉达到10%摆布。四是现代化根本设备系统愈加完美。国度分析立体交通网加速扶植,总里程冲破600万公里,“6轴7廊8通道”从骨架已根基成型,笼盖全国跨越80%的县。截至2024岁尾,全国铁停业里程16。2万公里,此中高铁里程4。8万公里。川藏铁、国度水网等严沉工程扶植稳步推进。深切扶植国度物流枢纽、国度冷链物流,深切实施国度分析货运枢纽补链强链,现代物流运转系统不竭健全。全国充电根本设备达到1281。8万台、增加49。1%,98%的高速公办事区具备充电能力。新型根本设快成长,第五代挪动通信(5G)收集笼盖全国所有乡镇和90%以上行政村,用户普及率71%;工业互联网笼盖全数41个工业大类。光纤接入端口达到11。6亿个,占互联网宽带接入端口的96。5%,千兆及以上宽带接入用户达到2。07亿户。(六)加速扶植更高程度型经济新体系体例,高程度对外取得积极成效。全年货色进出口总额43。8万亿元,办事进出口总额7。5万亿元,外商间接投资1162亿美元,境外间接投资1438亿美元。岁暮外汇储蓄规模达32024亿美元。一是高质量共建“一带一”成效显著。成功召开第四次“一带一”扶植工做座谈会。共建“一带一”高质量成长八项步履沉点使命成功推进,对共建“一带一”国度进出口总额增加6。4%,占我国进出口总额的比沉初次跨越50%。取巴西、非盟等23个国度和国际组织签订共建“一带一”合做规划。2024年中非合做论坛峰会成功举办。高质量举办首届中国-海合会国度财产取投资合做论坛、大湄公河次流域经济合做第八次带领人会议。统筹严沉标记性工程和“小而美”平易近生项目扶植取得主要进展。中吉乌铁举行项目启动典礼,中老铁、雅万高铁平安不变运营,中巴经济走廊“升级版”扶植稳步推进,东线天然气管道全线提前建成、满输运转。中泰铁、匈塞铁扶植取得新,中越跨境尺度轨铁取得积极进展,中欧跨里海中转快运开通。鲁班工坊、菌草手艺、“丝一家亲”等平易近生项目结实推进。中欧班列不变畅达运转,结构扶植一批中欧班列集结核心,全年开行1。94万列,累计开行冲破10万列,灵通欧洲26个国度229个城市。“丝海运”定名航路个口岸,空中丝绸之通航56个国度107个城市。积极成长“丝电商”,取塔吉克斯坦、巴林等33个国度成立双边电商合做机制。二是外贸出口对经济增加贡献增大。出台关于推进外贸不变增加、拓展跨境电商出口推进海外仓扶植、鞭策办事商业和数字商业成长的政策,货色和办事净出口对经济增加的贡献率达30。3%。进博会、广交会、服贸会、投洽会、博览会等严沉展会成功举办。出台结实推进高程度对外更鼎力度吸引和操纵外资步履方案。发布外商投资准入出格办理办法(负面清单)(2024年版),制制业范畴外资准入办法全面打消。推进办事业扩大分析试点示范,开展增值电信、生物手艺、独资病院试点。发布实施全国版和自贸试验区版跨境办事商业负面清单。推出第八批标记性严沉外资项目。健全境外投资办理办事系统。三是平台感化更好阐扬。加强全国各类平台统筹规划结构。实施商业试验区提拔计谋,22个自贸试验区进出口额达到8。45万亿元。加速推进跨境电商分析试验区扶植,区内企业跨境电商商业规模占全国比沉跨越95%。海关特殊监管区域全年实现进出口额8。37万亿元,增加4。6%。出台浙江省义乌市深化国际商业分析总体方案、支撑姑苏工业园区深化立异分析试验的若干办法。设立延吉-长白沉点开辟试验区,持续鞭策长吉图开辟先导区扶植,《(大乌苏里岛)结合开辟规划》正式签订,深化面向东北亚合做。西部陆海新通道辐射范畴拓展至125个国度和地域的542个口岸。四是多双边经贸合做持续深化。果断多边商业体系体例,积极鞭策世贸组织,鞭策告竣投资便当化协定、电子商务协定。全面高质量实施《区域全面经济伙伴关系协定》。积极鞭策我国插手《数字经济伙伴关系协定》《全面取前进跨承平洋伙伴关系协定》历程。正在二十国集团、金砖国度、亚太经合组织等多边区域机制下,鞭策各方环绕商业投资化便当化、商业数字化、供应链互联互通、可持续成长等告竣多份文件。实施取尼加拉瓜、厄瓜多尔、塞尔维亚的自贸协定,取新加坡的自贸协定进一步升级议定书。签订取白俄罗斯的办事商业和投资协定,取秘鲁的自贸协定升级议定书。中国-东盟商业区3。0版构和本色性完成。(七)统筹推进新型城镇化和村落全面复兴,城乡融合成长取得新进展。印发实施以报酬本的新型城镇化计谋五年步履打算、村落全面复兴规划和加速扶植农业强国规划,城乡成长协调性持续加强。一是脱贫攻对峙续巩固拓展。持续健全完美防止返贫致贫动态监测和帮扶机制。用好工具部协做、定点帮扶机制,沉点区域帮扶成效较着。推进帮扶财产高质量成长,832个脱贫县从导财产总产值跨越1。7万亿元。开展支撑易地搬家安设区可持续成长专项步履,易地搬家脱贫劳动力就业率跨越95%。鼎力实施以工代赈,全年吸纳330多万名低收入群众务工就业。深切实施防止返贫就业攻坚步履,脱贫生齿务工规模跨越3300万人。开展消费帮扶“新春步履”“金秋步履”,鞭策成立产销对接关系和财产协做系统,全年消费帮扶总额超4500亿元。二是现代村落财产成长程度稳步提拔。粮食总产量再创汗青新高,初次跃上1。4万亿斤新台阶。“菜篮子”产物供给丰裕。深切践行大食物不雅,粮经饲统筹、农林牧渔连系、动物动物微生物并举的多元化食物供给系统加速建立。加速实施农业严沉科技立异项目,农机配备补短板步履取得新冲破。支撑农村财产融合成长,农产物加工业效益改善,村落旅逛和特色文化财产富平易近感化日益显著。新型农业运营从体提质增效,109。4万个运营性从体年办事面积跨越21。4亿亩次。三是村落扶植取得新成效。进修使用“万万工程”经验,加速推进宜居宜业和美村落扶植,落实农村人居整治提拔五年步履方案、村落扶植步履实施方案、金融支撑村落全面复兴专项步履。全国农村自来水普及率达到94%,规模化供水工程笼盖农村生齿比例达到65%。健全农村糊口垃圾收运措置系统,支撑各地因地制宜选择合适的改厕模式,分类梯次推进糊口污水管理,全国糊口垃圾获得收运处置的行政村比例不变正在90%以上,农村卫生茅厕普及率达75%摆布,农村糊口污水管理(管控)率达45%以上。深切推进农村客货邮融合成长。农村养老办事系统逐渐健全,县域下层医疗设备前提持续改善。农人文化糊口不竭丰硕。四是新型城镇化扶植成效。2024岁暮常住生齿城镇化率达67%,比上岁暮提高0。84个百分点。有序推进农业转移生齿市平易近化,深化户籍轨制,推进常住地供给根基公共办事,权利教育阶段进城务工人员随迁后代正在公办学校就读或享受采办学位比例达97%。加速以县城为主要载体的城镇化扶植,培育成长劣势特色财产,提高县城分析承载能力。持续推进城市更新步履,出力补齐城市平安韧性短板,完成燃气管道老化更新6。6万公里,扶植各类管网17。5万公里,城镇老旧小区新开工5。8万个。实施城中村项目1863个,扶植筹集安设住房189。4万套,城市危旧房7。9万套。结实推进成渝地域双城经济圈扶植,10个川渝邻接地域合做平台全面扶植,经济区取行政区适度分手等沉点取得积极进展,分析交通、科技立异、财产成长等范畴一批严沉项目落地实施。(八)统筹实施区域协调成长计谋,区域经济结构更趋优化。系统谋划出台实施一批主要区域规划和政策,加大区域计谋落实力度,各地比力劣势进一步阐扬。一是区域协调成长积厚成势。京津冀协同成长走深走实,正在京相关高校、病院、地方企业总部及二子公司分批向雄安新区疏解,城市副核心行政办公、商务办事、文化旅逛等功能不竭完美,进一步支撑天津滨海新区高质量成长若干政策办法出台实施,三省市互联互通交通收集愈加完美、财产链上下逛协做持续强化、公共办事共建共享程度进一步提拔。长三角一体化高质量成长深切推进,生态绿色一体化成长现范区授权压茬推进,口岸资本整合、轨道互联互通等取得新进展,上海“五个核心”扶植进一步加速。粤港澳大湾区扶植迈上新台阶,横琴粤澳深度合做区封关“一线”“二线”分线万名澳门居平易近正在合做区栖身糊口,支撑河套深港科技立异合做区深圳园区、园区联动成长,立异要素跨境流动愈加便利。长江经济带共抓大、不搞大开辟成效显著,进一步抓实抓好长江大工做三年步履打算出台实施,长江十年禁渔取得较着成效,长江畔流持续5年连结Ⅱ类水质,分析立体交通走廊加速建立,沿江高铁全线开工扶植。黄河道域生态和高质量成长迈出程序,农业面源、城镇糊口、工业和尾矿库污染管理深切推进,8万余个入河排污口开展溯源整治,一批生态修复沉点项目加速扶植,黄河干流持续3年连结Ⅱ类水质。海洋强国扶植深切推进,海洋强省、现代海洋城市、全国海洋经济成长现范区立异成长,海洋生态质量持续改善,海洋出产总值超10万亿元。海南商业港封关预备工做有序开展,政策轨制系统持续完美,配套办法落地实施,南繁种业、深海科技、贸易航天等特色财产加速成长。国度级新区高质量扶植步履打算深切实施,一批具有较强合作力和影响力的财产集聚成长。边境地域支撑政策不竭完美,合做平台加速扶植。老区加速复兴成长,沉点城市对口合做扶植财产项目1400余个,总投资超3000亿元。老工业城市加速转型,中德(沈阳)高端配备制制财产园和中韩()国际合做示范区稳步扶植。积极摸索资本型地域转型成长新径,加强采煤沉陷区分析管理。进一步鞭策西部大开辟构成新款式的若干政策办法出台,青藏高原生态樊篱区等主要生态系统和修复严沉工程深切实施,西部地域激励类财产目次修订发布。东北全面复兴支撑农业成长、沿边、人才复兴等配套政策连续出台,东北地域冰雪经济高质量成长方案印发实施。新时代鞭策中部地域加速兴起的若干政策办法出台实施,全国主要粮食出产、能源原材料、现代配备制制及高手艺财产和分析交通运输枢纽扶植进一步加速。东部地域加速推进现代化,经济总量占全国比沉达52%,进出口总额占全国比沉达80%。二是区域间协同联动结实推进。区域计谋融通互动,京津冀、长三角、粤港澳大湾区引领带动感化进一步加强,长江经济带、黄河道域绿色联动不竭深化,海南商业港取粤港澳大湾区相向成长,东部和东北地域财产协做和结构持续优化。对口援助新疆、和四省涉藏州县成效较着,东北地域取东部地域部门省市对口合做结实推进。跨区域严沉工程深切实施,南水北调东中线亿立方米,水质不变达标;西气东输三线中段、四线和川气东送二线成功推进;西电东送北、中、南段加速扶植,输电能力跨越3亿千瓦,无力支持东中部用电需求。区域务实合做程序加速,苏皖鲁豫省际交壤地域协同推进高质量成长步履方案出台实施,湘赣中南部地域取粤港澳大湾区合做成长,广西加速打制粤港澳大湾区主要计谋腹地。区域间合做机制逐渐完美,财产对接合做、生态共保联治、公共办事共享、干部人才交换务实开展,查验检测、学问产权、查察监视等范畴深化跨区域协做。涉税事项加速跨区域通办,全国征纳互动运营核心打点超53万笔跨区域通办营业。(九)坚持不懈推进生态文明扶植,全面绿色转型取得积极进展。出台加速经济社会成长全面绿色转型的看法,持续深切打好污染防治攻坚和,积极稳妥推进碳达峰碳中和,鼎力实施全面节约计谋,斑斓中国扶植成效较着。一是生态质量持续改善。深切打好蓝天、碧水、和,全国地级及以上城市细颗粒物(PM2。5)平均浓度为29。3微克/立方米、下降2。7%,空气质量优秀比率为87。2%;地表水质量达到或好于Ⅲ类水体比例为90。4%,城市糊口污水集中收集率76。6%;化学需氧量排放量、氨氮排放量、挥发性无机物排放量、氮氧化物排放量持续下降。印发土壤污染泉源防控步履打算。深切实施根本设备扶植程度提拔步履,强化塑料污染和过度包拆全链条管理,深切推进快递包拆绿色转型。二是生态系统修复不竭强化。不竭健全山川林田湖草沙一体化和系理机制,加速实施主要生态系统和修复严沉工程,持续深化水土流失分析防治和荒凉化管理,全面启动“三北”工程三大标记性和役。加速推进母亲河苏醒步履,全面推进幸福河湖扶植。丹江口库区及其上逛流域等江河湖库生态管理、东北黑土区等水土流失管理、华北地域等地下水超采分析管理深切推进。积极开展大规模河山绿化步履,完成河山绿化使命11505万亩。实施中国生物多样性计谋取步履打算,出台候鸟迁飞通道修复中国步履打算。根基成立全域笼盖的生态分区管控系统。印发关于扶植斑斓中国先行区的实施看法。出台《生态弥补条例》,主要流域横向弥补机制扶植持续推进。出台加速成立生态产物价值实现机制实施方案,开展首批国度生态产物价值实现机制试点。摸索生态工程扶植办理多元投入机制。深切落实青藏高原生态保。三是推进碳达峰碳中和取得积极进展。加速建立碳排放双控轨制系统,完美碳排放统计核算、预算办理和尺度计量系统,完美碳订价机制,推进国度碳达峰试点扶植。稳步扩大全国碳排放权买卖市场行业笼盖范畴,启动全国温室气体志愿减排买卖市场。成长绿色低碳财产,制定2024年版绿色低碳转型财产指点目次和绿色手艺推广目次。正在钢铁、炼油、合成氨、水泥、电解铝、数据核心、煤电等沉点行业实施节能降碳专项步履,粗钢、电解铝、水泥熟料、平板玻璃等单元产物分析能耗均处于世界领先程度。新型能源系统扶植取得新进展,全年新增风电、太阳能发电拆机3。6亿千瓦,占新增总拆机比沉跨越82%,总拆机规模冲破14亿千瓦,提前6年完成对外许诺方针。新核准江苏徐圩一期、浙江三澳二期、山东招远一期、广东陆丰一期、广西白龙一期等五个核电项目。扣除原料用能和非化石能源消费量后的单元国内出产总值能耗降低3。8%,单元国内出产总值二氧化碳排放量降低3。4%,非化石能源占能源消费总量比沉19。8%。四是实施全面节约计谋成效较着。严酷固定资产投资项目节能审查,深切开展沉点用能单元能效诊断,遏制高耗能高排放项目盲目上马。出台粮食节约和反食物华侈步履方案。鞭策地盘资本节约集约操纵和矿产资本分析操纵。出台《节约用水条例》,强化用水总量和强度双控,推进沉点城市再生水操纵三年步履,万元国内出产总值用水量下降4。4%。鼎力成长轮回经济,出台加速建立烧毁物轮回操纵系统的看法,分品类推进废钢铁、废有色金属、退役动力电池、建建垃圾等烧毁物轮回操纵。(十)持续提拔平安保障能力,沉点范畴风险有序化解。安稳树立和践行总体不雅,更好统筹成长和平安,无效防备化解国度经济平安风险。一是粮食平安保障无力。结实推进藏粮于地、藏粮于技。严酷落实耕地和粮食平安党政同责。深化粮食购销和储蓄办理体系体例机制。启动实施新一轮千亿斤粮食产能提拔步履。支撑扶植高尺度农田1。05亿亩,亩均地方补帮尺度大幅提高至2000元以上。印发实施全国农田灌溉成长规划。持续推进现代种业提拔工程。深切开展粮油等次要做物大面积单产提拔步履。继续提高稻谷、小麦最低收购价,扩大完全成本安全和种植收入安全政策实施范畴,完美化肥等农资保供稳价应对机制。统筹做好粮食市场化收购及政策性收储、棉糖化肥市场调控。二是能源资本平安根本持续巩固。共同出台能源法、修订矿产资本法,发布《稀土办理条例》。稳步推进能源产供储销系统扶植,一次能源出产总量49。8亿吨尺度煤,此中,原油产量2。13亿吨,天然气产量2464。5亿立方米;全年发电量10。1万亿千瓦时。煤炭先辈产能有序,全国统调电厂存煤连结正在2亿吨以上。保障各类发电机组多发满发,加强电力需求侧办理。结实做好沉点时段能源保供工做。持续加大国内油气勘察开辟力度,加速扶植管网和储气根本设备,“全国一张网”愈加完美。深切推进新一轮找矿冲破计谋步履。加速建立大国储蓄系统。务实推进能源国际合做。三是财产链供应链韧性稳步提拔。加力推进沉点范畴环节焦点手艺攻关,全面实施制制业沉点财产链高质量成长步履,加强财产链供应链风险监测预警和及时措置。持续鞭策财产链供应链国际合做。四是数据平安保障能力不竭强化。收集平安态势、互联网和谈第6版(IPv6)监测预警和应急措置能力不竭加强,数据平安办理认证和小我消息认证工做有序推进,数据分类分级尺度规范实施。出台《收集数据平安办理条例》。成立健全数据畅通平安管理机制,全国一体化算力收集枢纽节点平安保障不竭强化。推进和规范数据跨境流动。五是经济金融沉点范畴风险化解有序无效。阐扬城市房地产融资协调机制感化,打好商品住房项目保交房攻坚和。积极不变本钱市场,新设并稳步推进利用证券、基金、安全公司交换便当以及股票回购增持专项再贷款两项东西,四时度沪深两市股票成交量、成交金额环比别离增加1。1倍、1。6倍。积极化解处所债权风险,一次性添加6万亿元处所专项债权限额置换存量现性债权,此中2024年放置2万亿元。加大金融支撑融资平台债权风险化解力度,平稳有序压降融资平台数量和债权规模。健全金融不变保障系统,处所中小金融机构化险稳妥推进。开展冲击不法集资专项步履,清理“伪金交所”勾当。六是平安出产和防灾减灾救灾无力有序。开展平安出产治标攻坚三年步履,强化平安出产全过程监管,全国出产平安变乱起数下降11。2%。结实做好防灾减灾救灾工做,抓好以京津冀为沉点的华北地域、积石山灾后恢复沉建,甘肃、青海两省因灾倒损平易近房维修加固和沉建全数完成。支撑海河道域严沉水利、主要城市防洪排涝、沉点区域景象形象应急、沉点水域交通平安保障等工程扶植。七是国防带动和国防扶植无力推进。健全国防扶植军事需求提报机制,深切推进新兴范畴计谋能力相关计谋和规划落地实施,加强严沉项目共建和资本要素共享。鞭策深化人平易近防空办理体系体例,以空间规划牵惹人防工程结构优化,提拔防空防灾融合能力,强化分散系统扶植和防护设备规范办理。持续做好国防培训教育、宣传普及和阵地扶植工做。(十一)落实落细惠平易近行动,平易近生保障结实无力。以人平易近为核心的成长思惟,加力推进稳就业促增收,社会保障和根基公共办事程度进一步提拔。一是稳就业促增收取得积极成效。出台实施就业优先计谋推进高质量充实就业的看法。延续实施赋闲安全援企稳岗政策,优化整合吸纳就业补助和扩岗补帮。强化高校结业生、脱贫生齿、农人工以及就业坚苦人员等就业帮扶。实施高校结业生等青年就业办事攻坚步履、先辈制制业促就业步履和百万就业见习岗亭募集打算,建立高校结业生高质量就业办事系统。加鼎力度支撑公共实训扶植,持续做好沉点人群技术培训。做好退役甲士就业办事保障,提高优抚补帮尺度。城镇新增就业1256万人,城镇查询拜访赋闲率平均为5。1%。全国居平易近人均可安排收入现实增加5。1%。城乡居平易近人均可安排收入比为2。34,城乡居平易近收入相对差距继续缩小。指点处所上调最低工资尺度。向坚苦群众发放一次性糊口补帮,惠及1100多万人。二是社会保障程度稳步提高。岁暮加入根基养老安全人数10。7亿人,此中,加入城镇职工根基养老安全人数5。3亿人。按照3%的总体程度调整退休人员根基养老金,提高城乡居平易近根本养老金最低尺度。企业职工根基养老安全全国统筹轨制持续推进。工伤、赋闲安全省级统筹进一步巩固完美。新就业形态人员职业保障试点工做进展成功。规范完美医保系统,成立根基医保参保长效机制,制常态化开展药品耗材集采。将城乡居平易近根基医疗安全财务补帮尺度提高至每人每年670元,有序开展儿童加入根基医疗安全专项步履,不竭提高高校学生医疗保障质量。落实和完美异地就医结算,全年跨省异地就医间接结算惠及2。38亿人次。健全低保标精确定和调零件制。加强低收入生齿动态监测,持续做好分层分类社会救帮工做。扶植筹集配售型保障性住房、保障性租赁住房、公租房共计180万套(间)。三是公共办事系统愈加完美。深切实施根本教育扩优提质步履打算,实施高档教育提质扩容工程,支撑高校改善学生宿舍等根基办学前提,加速推进一批“双一流”高校新校区扶植。提高权利教育阶段家庭经济坚苦学生糊口补帮尺度。国度帮学金提标扩面、帮学贷款提额降息,惠及学生3400多万人次。九年权利教育巩固率95。9%,高中阶段教育毛入学率92%,通俗高档教育本科招生数500。9万人,研究生招生数135。7万人。统筹推进国度医学核心、国度区域医疗核心扶植,全面推进慎密型县域医共体扶植,推进优良医疗资本扩容下沉和区域平衡结构。推进医疗机构查抄查验成果跨区域、跨医疗机构共享互认。推进西医药传承立异,鞭策医疗机构制剂跨省调剂利用。每千生齿具有医疗卫朝气构床位数7。38张,每千生齿具有执业(帮理)医师数3。59人。以“一老一小”为沉点,实施城市社区嵌入式办事设备扶植工程。持续开展居家和社区养老办事提拔步履,丰硕养老产物和办事供给。加速完美生育支撑政策系统,支撑社会力量成长普惠托育办事,完美普惠托育办事价钱构成机制,高质量推进儿童敌对城市扶植。每千生齿具有3岁以下婴长儿托位数3。7个。持续提拔平易近族地域公共办事能力,加速建立互嵌式社会布局和社区。实施家政办事质量提拔十大步履,深化家政办事业产教融合。加强残疾人、窘境儿童等特殊坚苦群体关爱办事保障,开展全国流动儿童和留守儿童监测摸排,初次成立流动儿童正在栖身地享相关爱办事根本清单。强化残疾益保障,为残疾人办事设备数达4614个。鞭策省级盲人按摩病院扶植。加强公益性殡葬设备扶植。四是文化事业和文化财产繁荣成长。深切实施中华优良保守文化传承成长工程,持续推进长城、大运河、长征、黄河、长江国度文化公园扶植,开展第四次全国文物普查,中轴线成功列入世界遗产名录,“春节”列入人类非物质文化遗产代表做名录,鞭策完美文化遗产范畴律例轨制系统。召开全国旅逛成长大会,推出新一批国度5旅逛景区、国度级旅逛度假区。湖南十八洞村等7个村落入选结合国旅逛组织“最佳旅逛村落”。铸牢中华平易近族配合体认识,各平易近族交往交换交融愈加普遍深切。持续建立更高程度全平易近健身公共办事系统,完美大运河国度步道系统,加速体育公园扶植,加强社会脚球场地和青少年脚球锻炼核心扶植。2024年经济和社会成长打算施行环境总体较好。经济增加、社会平易近生等预期方针较好实现;立异驱动成长深切推进,全社会研发经费投入持续较快增加,根本研究经费投入占研发经费投入比沉、数字经济焦点财产添加值占比持续提高;绿色低碳转型程序加速,生态质量持续改善,单元国内出产总值能耗下降超额完成年度方针使命,次要污染物排放量继续下降,非化石能源消费占比稳步提拔;平易近生保障结实无力,城镇就业全体不变,居平易近收入增加快于经济增加;平安保障能力进一步提拔,粮食和原油、天然气产量持续增加。但全员劳动出产率增速略低于国内出产总值增速,次要缘由是:年均就业人员较上年添加;社会消费品零售总额增加较慢,次要缘由是:外部变化带来的晦气影响加深,导致国内就业增收压力加大,叠加价钱要素,对社会消费品零售总额增加构成限制;居平易近消费价钱指数程度较低,次要缘由是:受国际大商品价钱下降传导、国内需求不脚、部门行业低价合作等影响,栖身、汽车等商品和办事价钱走势不及预期;外商间接投资规模有所下降,次要缘由是:外部复杂性、严峻性、不确定性较着上升,引资合作加剧;单元国内出产总值二氧化碳排放降低不及预期,次要缘由是:受疫后经济苏醒和极端气候频发影响,工业和平易近用范畴能源消费增加较快。过去一年,面临变织的国际和艰难繁沉的国内成长不变使命,我国经济社会成长取得上述成就来之不易、值得倍加爱惜。这些成就的取得,底子正在于习总领航掌舵,正在于习新时代中国特色社会从义思惟科学,是以习同志为焦点的顽强带领的成果,是全党三军全国各族人平易近连合奋斗的成果。正在此过程中,全国实行准确监视、无效监视、依法监视,全国代表依法加入行使国度,对经济社会成长工做提出良多很好的看法;全国政协加强协商、监视、参政议政,全国政协委员积极建言献策,正在鞭策落实严沉决策摆设上阐扬了主要感化。当前,外部变化带来的晦气影响加深,我国经济运转仍面对不少坚苦和挑和。从国际看,世界百年变局加快演进,外部更趋复杂严峻,可能对我国商业、科技等范畴形成更大冲击。世界经济增加动能不脚、分化加剧,地缘严重要素仍然较多,全球管理面对严峻挑和,单边从义和商业从义升级,多边商业体系体例一般运转遭到严沉影响,平易近粹从义和内顾倾向加强,关税壁垒增加,影响全球市场预期和投资决心,冲击全球财产链供应链不变,对国际经济轮回形成障碍,外部输入性风险增加。从国内看,经济回升向好根本还不安定,无效需求仍然不脚,出格是消费增加内活泼力偏弱;一些行业呈现“内卷式”合作,部门企业利润收缩、出产运营坚苦增加,账款拖欠问题仍较凸起;平易近生保障存正在短板,群众就业增收面对压力,根基公共办事均等化程度仍需提拔;一些处所下层财务坚苦,沉点范畴风险现患仍然较多;社会矛盾化解和风险防备工做还需加强;平安出产形势严峻复杂,天然灾祸点多面广,生态质量不变改善压力仍然较大。同时,工做效能和依法行政能力有待提拔,形式从义、权要从义现象仍较凸起,一些工做协调共同不敷,有的政策落地偏慢、结果不及预期,有的干部缺乏担任实干,一些范畴案件频发,这都需要我们高度注沉,正在工做中认实加以改良。我们既要无视坚苦问题,更要果断成长决心。从成长机缘看,经济全球化仍是汗青成长的大势所趋,新一轮科技和财产变化深切成长,共建“一带一”进入高质量成长新阶段,我国国际商业投资合做空间不竭拓展。从有益前提看,我国经济根本稳、劣势多、韧性强、潜能大,持久向好的支持前提和根基趋向没有变。我国具有社会从义市场经济的体系体例劣势、超大规模市场的需求劣势、财产系统配套完整的供给劣势、大量勤奋聪慧高本质劳动者和企业家的人才劣势,有需求升级、布局优化、动能转换的广漠增加空间,进一步全面深化300多项严沉行动加速落地将激发经济成长内活泼能,因地制宜成长新质出产力将培育更多新的增加点。最为主要的是,我们有以习同志为焦点的的顽强带领,有习新时代中国特色社会从义思惟的科学,有集中力量办大事的中国特色劣势。只需我们贯彻落实、国务院决策摆设,勤奋把各方面积极要素为成长实绩,就可以或许打败前进道上的一切,鞭策中国经济回升向好、行稳致远。要正在以习同志为焦点的顽强带领下,以习新时代中国特色社会从义思惟为指点,全面贯彻落实党的二十大和二十届二中、三中全会,按照地方经济工做会议摆设,稳中求进工做总基调,完整精确全面贯彻新成长,加速建立新成长款式,结实鞭策高质量成长,进一步全面深化,扩大高程度对外,扶植现代化财产系统,更好统筹成长和平安,实施愈加积极无为的宏不雅政策,扩大国内需求,鞭策科技立异和财产立异融合成长,稳住楼市股市,防备化解沉点范畴风险和外部冲击,不变预期、激发活力,鞭策经济持续回升向好,不竭提高人平易近糊口程度,连结社会协调不变,高质量完成“十四五”规划方针使命,为实现“十五五”优良开局打牢根本。做好经济社会成长工做,必需集中同一带领。正在现实工做中,要统筹好无效市场和无为的关系,构成既“放得活”又“管得住”的经济次序;统筹好总供给和总需求的关系,通顺国平易近经济轮回;统筹好培育新动能和更新旧动能的关系,因地制宜成长新质出产力;统筹好做优增量和盘活存量的关系,全面提高资本设置装备摆设效率;统筹好提拔质量和做大总量的关系,夯实中国式现代化的物质根本。深刻把握成长机缘和风险挑和,兼顾需要取可能,并做好取中持久规划充实跟尾,提出2025年经济社会成长次要预期方针。——国内出产总值增加5%摆布。次要考虑:从客不雅需要看,无论是应对经济运转面对的凸起挑和,稳就业、防风险、惠平易近生,仍是应对外部复杂变化,持续提拔国际合作力,都需要必然的经济增加做为支持,设定这一增加方针,有益于明白导向、凝结共识,调动各方积极性。从现实可能看,我国具备连结经济平稳健康成长的支持前提,宏不雅政策还有加力空间,通过进一步全面深化立异,加大宏不雅政策实施力度,能够无效激发新的成长动能,有能力、有前提实现这一预期方针。从方针跟尾看,这一方针兼顾当前和久远,取中持久成长方针、近几年经济增速均充实跟尾。同时,正在外部形势更趋复杂、经济运转坚苦挑和增加的环境下,实现这一方针并非易事,需要我们克意朝上进步、攻坚克难,付出艰辛勤奋。——全国城镇查询拜访赋闲率5。5%摆布,城镇新增就业1200万人以上。关于全国城镇查询拜访赋闲率,次要考虑:2025年沉点人群就业压力仍然较大,将城镇查询拜访赋闲率方针定为5。5%摆布,取2024年连结分歧,表现了加大稳就业力度的导向。关于城镇新增就业,次要考虑:2025年需正在城镇就业的新成长劳动力规模进一步添加,就业总量取布局性矛盾仍然凸起,1200万人以上的预期方针取2024年方针连结分歧,可以或许更好表现稳就业惠平易近生的力度和决心;同时,跟着经济持续回升向好,就业政策持续发力,实现这一方针是有支持的。——居平易近消费价钱(CPI)涨幅2%摆布。次要考虑:这一方针有益于不变市场预期,通过各类政策和配合感化,改善供求关系,使价钱总程度处正在合理区间。——居平易近收入增加和经济增加同步。次要考虑:收入增加是泛博人平易近群众的,也是宏不雅经济运转和微不雅从体感触感染的连系点。居平易近收入增加和经济增加同步,取2024年预期方针连结分歧,表现了连结居平易近收入不变增加的决心和决心;同时,跟着经济持续回升向好,扩大中等收入群体、添加低收入群体收入等政策进一步加力,实现这一方针也有支持。——国际出入连结根基均衡,外贸进出口稳量提质。次要考虑:国际变织,世界经济延续低位增加态势,从义进一步升级,稳外贸稳外资面对更大挑和。同时,我国加速扶植更高程度型经济新体系体例,稳步扩大轨制型,超大规模市场劣势和完整财产系统劣势持续,取共建“一带一”国度等多双边经贸合做关系持续强化,数字商业、跨境电商等成长加速,都有益于不变外贸外资。——单元国内出产总值能耗降低3%摆布。次要考虑:一方面,估计2025年工业用能、办事业用能、居平易近糊口用能仍将刚性添加,要保障好用能需求。另一方面,新能源消费快速增加、次要工业产物出产能耗程度持续降低,单元国内出产总值能耗继续下降也有支持。分析考虑完成“十四五”规划方针、经济成长用能需要、节能降碳工做现实等,2025年扣除原料用能和非化石能源消费量后,单元国内出产总值能耗方针为下降3%摆布,为能耗双控向碳排放双控全面转型创制前提、打好根本。——粮食产量1。4万亿斤摆布。次要考虑:为全方位夯实粮食平安根底,需要持续加强粮食分析出产能力。我国粮食产量持续10年不变正在1。3万亿斤以上,此中2024岁首年月次冲破1。4万亿斤,2025年设定1。4万亿斤摆布的方针,取村落全面复兴规划、加速扶植农业强国规划提出的中持久方针相跟尾,有帮于不变农业出产和社会预期,也合适天然纪律和农业成长纪律。跟着藏粮于地、藏粮于技计谋深切实施,粮食平安保障能力持续提拔,实现这一方针有根本、有支持。要稳中求进、以进促稳,守正立异、先立后破,系统集成、协同共同,充分完美政策东西箱,按照形势变化动态调整政策,加大宏不雅政策逆周期调理,提高宏不雅调控的前瞻性、针对性、无效性。实施愈加积极的财务政策。提高财务赤字率,加大财务收入强度,优化收入布局,加强沉点范畴保障,提拔财务资金利用效能,确保财务政策持续用力、愈加给力。2025年财务赤字率拟按4%摆布放置,比2024年高1个百分点,赤字规模5。66万亿元,比2024年添加1。6万亿元。添加刊行超持久出格国债,2025年拟刊行超持久出格国债1。3万亿元,持续支撑“两沉”项目和“两新”政策实施。拟刊行出格国债5000亿元,支撑国有大型贸易银行弥补焦点一级本钱。添加处所专项债券刊行利用,2025年拟放置新增处所专项债券4。4万亿元。愈加沉视惠平易近生、促消费、增后劲,地方财务加大对处所一般性转移领取力度,向坚苦地域和欠发财地域倾斜,兜牢下层“”底线。党政机关要过紧日子。实施适度宽松的货泉政策。阐扬好货泉政策东西总量和布局双沉功能,当令降准降息,连结流动性丰裕,使社会融资规模、货泉供应量增加同经济增加、价钱总程度预期方针相婚配。优化和立异布局性货泉政策东西,更鼎力度推进楼市股市健康成长,加大对科技立异、绿色成长、提振消费以及平易近营、小微企业等的支撑。进一步疏通货泉政策传导机制,完美利率构成和传导机制,落实无还本续贷政策,鞭策社会分析融资成本下降。加大对实体经济支撑力度,支撑金融机构深切挖掘无效信贷需求,加速鞭策储蓄项目,连结货泉信贷合理增加。强化预期指导,连结汇率弹性,连结人平易近币汇率正在合理平衡程度上的根基不变。摸索拓展地方银行宏不雅审慎取金融不变功能,立异金融东西,金融市场不变。强化宏不雅政策平易近生导向。以人平易近为核心,经济政策的出力点更多转向惠平易近生、促消费,以消费提振通顺经济轮回,以消费升级引领财产升级,正在保障和改善平易近生中打制新的经济增加点。鞭策更多资金资本“投资于人”、办事于平易近生,支撑扩大就业、推进居平易近增收减负、加强消费激励,构成经济成长和平易近生改善的良性轮回。打好政策“组合拳”。加强财务、货泉、就业、财产、投资、消费、价钱、区域、商业、环保、监管等政策协同以及取行动的协调共同,完美部分间无效沟通、协商反馈机制,加强政策合力。加强财务货泉政策东西协同共同,让无限的财务资金指导撬动更多金融资本,更好支撑沉点范畴和环节环节。进一步健全和用好宏不雅政策取向分歧性评估工做机制,把经济政策和非经济性政策同一纳入宏不雅政策取向分歧性评估,统筹政策制定和施行全过程,提拔政策方针、东西、机会、力度、节拍的婚配度,推进政策从“最后一公里”到“最初一公里”跟尾协同,提高政策全体效能。出台实施政策能早则早、宁早勿晚,脚够力度。强化社会预期办理,加强经济宣传和指导,讲好中国经济故事,亲近关心经济运转动态,深切领会微不雅从体感触感染,积极回应社会关心,营制不变通明可预期的政策。(一)鼎力提振消费、提拔投资效益,全方位扩大国内需求。加速培育完整内需系统,使内需成为拉动经济增加的自动力和不变锚。一是实施提振消费专项步履。制定提拔消费能力、添加优良供给、改善消费政策行动,不变大消费、扩大办事消费、拓展新型消费、合理添加公共消费,鞭策消费提质升级。多渠道推进居平易近增收,鞭策中低收入群体增收减负,完美劳动者工资一般增加机制。因城施策调减房地产消费性办法,鞭策扶植平安、舒服、绿色、聪慧的“好房子”,更好满脚人平易近群众刚性和改善性住房需求、高质量栖身需要。进一步优化汽车限购办理政策,加速建立充电根本设备系统,开展汽车畅通消费试点。加速拓展文化、旅逛、体育、健康、养老、托长、家政、数字等办事消费,实施办事消费提质惠平易近勾当、“百城百区”文化和旅逛消费步履打算。加速培育带动性广、显示度高的消费新场景,支撑影视逛戏创做取中华优良保守文化、特色旅逛资本相连系等融合式沉浸式消费新场景成长。积极成长首发经济、冰雪经济、银发经济。完美逛艇、房车露营等新型消费范畴办理机制和行业尺度,推进“人工智能+消费”,优化消费新业态新范畴市场准入,加速鞭策各类新手艺使用推广并向消费级产物。清理对消费的不合理。深切实施优化消费三年步履,加强消费信用系统和质量尺度系统扶植,规范收集发卖、曲播带货范畴不合理运营行为,强化消费者权益。落实和优化带薪年休假轨制。完美外国人入境居留政策和免税店政策,鞭策扩大入境消费。深化国际消费核心城市扶植。二是扩大无效益的投资。统筹保守和新型根本设备扶植、保守和新兴财产成长、“投资于物”和“投资于人”,出力提高投资的经济、社会、生态等分析效益。2025年放置地方预算内投资7350亿元,比2024年多350亿元。结实推进严沉工程项目扶植,鞭策“十四五”规划102项严沉工程收官,及早谋划“十五五”严沉项目。常态化做好项目谋划储蓄,加强用地、用海、用能、环评等要素和融资保障,高质量推进项目前期工做和扶植实施,尽快构成实物工做量。加速处所专项债券刊行利用,优化完美专项债券办理机制,额度分派向项目预备充实、投资效率较高、资金利用效益好的地域倾斜,扩大用做项目本钱金的范畴、比例,实施好投向范畴“负面清单”办理、下放项目审核权限等办法,正在部门省市开展“自审自觉”试点。成立投资支撑根本性、公益性、久远性严沉项目扶植长效机制。深化投资审批轨制,完美项目全周期监视办理机制。更鼎力度推进平易近间投资,从放宽准入、权益、要素协同、融资支撑等方面进一步健全平易近营企业参取国度严沉项目扶植的长效机制,常态化向平易近间本钱推介项目,正在铁、核电、水利、生态环保、仓储物流、新型根本设备、公共办事等范畴推出一批吸引平易近间本钱参取的严沉项目,规范实施和社会本钱合做(PPP)新机制,鞭策根本设备范畴不动产投资信任基金(REITs)扩围扩容。三是加力推进“两沉”扶植。进一步完美自上而下的工做机制,加强“两沉”扶植项目储蓄,更好统筹“硬投资”取“软扶植”。放置超持久出格国债8000亿元支撑“两沉”扶植,进一步优化具体投向并提高项目支撑比例,沉点支撑根本研究能力提拔、将来财产成长、东北等沉点地域高尺度农田扶植、大中型灌区新建及大中型引调水和大中型水库扶植、长江经济带生态和绿色成长、农业转移生齿市平易近化公共办事系统扶植、高档教育提质升级、城市地下管网管廊扶植等方面使命,强化超持久贷款等配套融资,高质量推进“硬投资”项目谋划实施。加鼎力度鞭策“软扶植”政策落地收效。四是加力扩围实施“两新”政策。放置超持久出格国债5000亿元支撑大规模设备更新和消费品以旧换新,统筹投资、财务、金融等分析性政策,深切推进设备更新、消费品以旧换新、收受接管轮回操纵、尺度提拔四大步履。进一步加大沉点范畴设备更新项目支撑力度,加力实施设备更新贷款贴息,加速存量设备评估诊断和项目储蓄。进一步支撑消费品以旧换新,扩大汽车报废更新支撑范畴,完美汽车置换更新补助尺度,实施手机、平板等数码产物购新补助,积极支撑家拆消费品换新,简化补助申领和领取流程,完美资金监管机制,峻厉冲击价钱欺诈和违规骗补套补行为。(二)因地制宜成长新质出产力,加速扶植现代化财产系统。加速推进新型工业化,出台关于成长新质出产力的看法和提拔财产科技立异能力的看法,加速培育强大新成长动能。一是鞭策保守财产提拔。出台化解沉点财产布局性矛盾的政策办法,通过强化财产调控、提质升级破“内卷”。“减油、增化、提质”,鞭策石化财产向精细化工延长。持续实施粗钢产量调控,鞭策钢铁财产减量沉组。鞭策新能源汽车、锂电池、光伏财产有序成长和手艺立异,健全新能源汽车动力电池收受接管操纵系统,巩固提拔合作劣势。实施制船能力提拔工程,提高研发设想能力和智能化绿色化程度。拓展先辈纺织材料使用场景,加速鞭策高机能纤维及其复合材料正在航空航天、轨道交通等范畴手艺冲破取使用验证。鞭策工业互联网规模化使用,支撑人工智能赋能新型工业化,实施制制业数字化转型步履和绿色低碳成长步履。开展尺度提拔引领保守财产优化升级步履。编制世界级先辈制制业集群培育实施方案。添加制制业中持久贷款投放。加大办事业投资力度。聚焦工业设想、查验检测、认证承认、共性手艺办事、中试验证等沉点环节,推进出产性办事业高质量成长。二是持续培育强大新兴财产。深切实施国度计谋性新兴财产集群成长工程,开展培育新兴财产打制新动能步履。推进虚拟现实、视听电子、聪慧家庭、先辈计较、光电融合、新型储能、开源指令集架构等新兴范畴抢先冲破,支持电子消息制制业加速迈向全球价值链中高端。推进新能源和智能网联汽车财产整车、零部件、后市场一体化成长,拓展智能网联汽车城市级规模化使用场景。出台推进低空经济高质量成长的政策,成立健全以平安监管为根本的法则规制系统,适度超前研究结构低空智能网联等根本设备,鞭策低空配备研制使用,持续加强低空飞翔平安监管措置能力,因地制宜拓展低空使用场景。进一步扩大败斗使用规模和国际合做,加速时空消息财产结构。成立健全贸易航天根本性轨制,支撑持续提拔贸易航天发射能力,加速鞭策海南贸易航天发射场二期项目扶植。进一步提拔C919大型客机批量化出产能力,加速拓展C909海外市场。鞭策深海科技等财产平安健康成长。加速生物医药和医疗器械财产提质升级。深化先辈制制业和现代办事业融合成长试点。三是加速结构扶植将来财产。出台关于加速培育成长将来财产的看法,支撑立异资本集聚、财产根本雄厚的处所打制将来财产先导区。培育生物制制、量子科技、具身智能、将来能源、第六代挪动通信(6G)等将来财产。持续强化算力、数据等人工智能根本要素高效能供给,建立开源模子系统。深切实施“人工智能+”步履,因地制宜、分类施策扶植国度人工智能行业使用中试。鼎力成长智能网联新能源汽车、人工智妙手机和电脑、智能机械人等新一代智能终端。完美顺应人工智能健康成长的政策系统,将平安和伦理融入人工智能手艺研发和使用。四是推进实体经济取数字经济深度融合。出台成立健全数据产权轨制、培育全国一体化数据市场、推进数据买卖机构高质量成长的政策文件,鞭策数据畅通平安管理轨制细化落地。深切推进数字中国试点。因地制宜结构扶植世界级、区域支柱型、区域特色型数字财产集群。培育强大数据财产,打制数据财产集聚区。深化实施数字化转型工程和智能制制工程,扶植5G工场,梯度培育一批智能工场。深化国度数字经济立异成长试验区扶植。鞭策国度数据根本设备扶植。深切开展数据要素分析试验区扶植,编制首批“数据要素×”场景。开展公共数据资本登记和授权运营,鞭策数据资本场景化、多元化融合使用。持续推进数据标注扶植,打制一批沉点行业高质量数据集。强化数据尺度规范系统扶植。推进平台经济健康成长,健全常态化监管轨制。五是加速完美现代化根本设备系统。高质量推进川藏铁等严沉项目扶植,加速构开国家水网工程系统,高程度共建西部陆海新通道。深切实施降低全社会物流成本专项步履。持续推进国度物流枢纽、国度冷链物流、国度分析货运枢纽系统、大商品资本设置装备摆设枢纽等结构扶植。加速完美应急物流系统。深切推进公水交通根本设备数字化转型升级。鞭策各类运输体例法则尺度同一协同,加速多式联运“一单制、一箱制”使用。(三)深切实施科教兴国计谋,提拔国度立异系统全体效能。一体推进教育成长、科技立异、人才培育,鼎力实施立异驱动成长计谋,建立支撑全面立异体系体例机制,充实激发立异创制动力活力。一是加速扶植高质量教育系统。制定实施教育强国扶植三年步履打算。推进学前教育普及普惠,逐渐奉行免费学前教育。加强权利教育学校尺度化扶植,鞭策权利教育优良平衡成长。扩大高中阶段教育学位供给,提拔县域高中质量。推进职普融通、产教融合、科教融汇。健全终身职业技术培训轨制。支撑高档教育提质升级,结实推进优良本科扩容,适度扩大“双一流”扶植范畴,完美学科设置调零件制和人才培育模式,加强根本学科、新兴学科、交叉学科扶植和拔尖人才培育。优化区域教育资本设置装备摆设,成立同生齿变化相协调的根基公共教育办事供给机制。办妥特殊教育、继续教育、特地教育,指导规范平易近办教育成长。积极开展学校体育勾当,普及心理健康教育,关爱师生身心健康。教育家,扶植高本质专业化教师步队,加强师德师风扶植和教师待遇保障。二是推进高程度科技自立自强。一体化推进自从立异能力扶植、环节焦点手艺攻关、严沉工程示范使用。加强国度计谋科技力量扶植,加强科技根本前提保障,系统推进严沉科技根本设备扶植。优化科技收入布局,鞭策提高科技收入用于根本研究比沉,为根本学科成长、前沿范畴原始立异等供给持久不变支撑。推进大飞机、航空策动机及燃气轮机等国度科技严沉专项实施,正在智能制制等范畴加速摆设实施一批新的严沉项目。指导企业加大研发投入,支撑有能力的平易近营企业牵头承担国度严沉手艺攻关使命,向平易近营企业进一步国度严沉科研根本设备。开展新手艺新产物新场景大规模使用示范步履。完美科技支撑政策和市场办事,出台指点科技办事业高质量成长的政策文件,推进职务科技赋权和资产单列办理,加速概念验证和中试验证平台扶植。健全多条理金融办事系统,强大耐心本钱,强化政策性金融对创业投资支撑,梯度培育立异型企业。深切实施推进大中小企业融通立异“联袂步履”,鞭策大中小企业正在手艺立异、产物配套、市场开辟等方面深切合做。科学家,鞭策构成激励摸索、宽大失败的立异。加强科学普及工做,提高全平易近科学本质。扩大国际科技交换合做。三是全面提高人才步队质量。加速扶植国度计谋人才力量,加强拔尖立异人才、沉点范畴急需紧缺人才和高技强人才培育。完美青年立异人才发觉、选拔、培育机制,鼎力支撑、斗胆利用青年科技人才。工匠,扶植一流财产手艺工人步队。深化人才办理和利用轨制,付与用人单元更大自从权,鞭策产学研人才结合培育和交换,推进人才区域合理结构,激励优良人才正在部地域立功立业。成立以立异能力、质量、实效、贡献为导向的人才评价系统,健全保障科研人员分心科研轨制。完美海外引进人才支撑保障机制,优化外籍人才办事。(四)充实阐扬经济体系体例牵引感化,建立高程度社会从义市场经济体系体例。以扶植全国同一大市场为沉点,全力体系体例机制妨碍,激发全社会内活泼力和立异活力。一是纵深推进全国同一大市场扶植。组织实施全国同一大市场扶植。强化同一的市场根本轨制法则,出台实施市场准入负面清单(2025年版),进一步压减清单事项,开展市场准入壁垒清理整治步履。出台公允合作审查条例实施法子,强化反垄断反不合理合作监管法律。出台健全社会信用系统的看法,制定同一的信用修复轨制。完美运营从体登记事项办理轨制,提拔企业迁徙即办办事效率。加速推进按运营从体勾当发生地统计。鞭策商品异地退换货、公积金异地取用、社保卡异地激活利用、医保账户异地结算等。结实推进有违同一大市场扶植、妨碍公允合作等范畴专项整治。二是深化要素和资本市场化设置装备摆设。全面推进要素市场化设置装备摆设分析试点,建立愈加完美的要素市场化设置装备摆设体系体例机制,持续推进地盘、本钱、劳动力、手艺、数据等要素市场扶植。持续立异数据要素市场化价值化的新模式和新径。制定出台成立健全全国同一电力市场系统的看法,初步建成全国同一电力市场系统。鞭策电力现货市场全面加速扶植,完美电力容量弥补机制和辅帮办事市场,推进各级各类电力市场跟尾协同。三是推进各类所有制经济劣势互补、配合成长。高质量完成国有企业深化提拔步履。实施国有经济结构优化和布局调整,完美国有企业分类、分行业查核评价系统,深切推进计谋性沉组和专业化整合。落实平易近营经济推进法,加速配套轨制扶植。进一步加大拖欠企业账款了债力度,成立拖欠企业款子信用监管机制。开展加力帮扶小微企业纾困解难专项步履,用好支撑小微企业融资协调工做机制。健全企业信用情况分析评价系统,提拔融资信用办事平台质效。完美全国中小企业办事“一张网”,加强个别工商户分型分类精准帮扶。持续鞭策完美中国特色现代企业轨制。四是破解沉点范畴环节环节难点。统筹推进财税体系体例,开展地方部分零基预算试点,支撑处所深化零基预算,鞭策部门品目消费税征收环节后移并下划处所。深化本钱市场投融资分析,打通中持久资金入市卡点堵点。落实运营天然垄断环节营业企业按期演讲轨制,鞭策完美监管轨制。鞭策优化油气管网运转安排机制,提拔油气资本正在全国范畴设置装备摆设能力和运转效率。稳妥有序推进公用事业和公共办事价钱,完美殡葬办事等价钱政策。深化新能源上彀电价市场化,优化电力系统调理性资本市场化价钱机制,健全输配电价监管轨制。完美省内天然气管道运输价钱构成机制。推进农业水价分析全面收官。持续深化上海浦东新区、深圳、厦门等地立异。五是持续优化营商。深切开展营商改良提拔步履。推出一批“高效办成一件事”沉点涉企事项。鞭策修订投标投标法,纵深推进投标投标全流程电子化数字化智能化,削减报酬干涉。鞭策点窜采购法。健全同一规范、消息共享的公共资本买卖平台系统。成立健全涉企收费长效监管机制,开展规范涉企法律专项步履,集中整治乱收费、乱罚款、乱查抄、乱查封,防止违规异地法律和趋利性法律,加强各类运营从体权益。进一步建立亲清政商关系。健全完美学问产权分析办理体系体例、海外胶葛应对机制,鞭策完美学问产权法院跨区域管辖轨制。自动对接国际高尺度经贸法则,鞭策国内政策律例取相关法则实现更好对接。优化通关功课流程,深化国际商业“单一窗口”扶植。(五)扩大高程度对外,积极稳外贸稳外资。稳步扩大轨制型,有序扩大自从和单边,以对内促促成长、对外促合做促共赢。一是鞭策高质量共建“一带一”走深走实。强化金色十年共建“一带一”高质量成长顶层设想。加强共建“一带一”合做规划统筹备理,深化取共开国家成长计谋对接。继续深化取共开国家经济成长范畴经验交换。统筹推进严沉标记性工程和“小而美”平易近生项目扶植。加速推进立异、数字、绿色、健康、冰雪、空中丝绸之等扶植。加速推进中欧班列集结核心高质量成长,提拔港口根本能力扶植。办妥第二届中欧班各国际合做论坛、第七届“丝海运”国际合做论坛。加速推进“丝海运”港航贸一体化成长,鞭策扶植中沙(福建)财产合做区,加强空中丝绸之品牌扶植。推进优化区域结构,稳步推进沿边沉点开辟试验区结构扶植。高质量扶植“丝电商”合做先行区。二是出力不变外贸成长。深化外贸体系体例,加大稳外贸政策力度,优化融资、结算、外汇等金融办事,强化进出口信贷和出口信用安全支撑力度,更好阐扬办事商业立异成长指导基金感化,支撑企业稳订单拓市场。推进跨境电商成长,加强海外仓结构扶植,鞭策跨境电子商务分析试验区成长提档升级,拓展境外经贸合做区功能,推进分析保税区转型。积极成长办事商业、绿色商业、数字商业。积极成长边境商业。支撑表里贸一体化成长,推进尺度认证跟尾、市场渠道通顺。办妥进博会、广交会、服贸会、数贸会、消博会等沉点展会。便当商务人员的跨境往来,稳妥推朝上进步更多国度商签互免签证协定。支撑外贸企业取航运企业加强计谋合做。支撑有前提的地域扶植国际物流枢纽核心。三是鼎力提拔操纵外资和境外投天分量。实施2025年稳外资步履。发布激励外商投资财产目次(2025年版),指导更多外资投向先辈制制业、现代办事业、高新手艺、节能环保范畴以及部和东北地域。推出新一批标记性严沉外资项目,强化项目要素保障。稳步推进办事业,优化办事业扩大分析试点示范,扩大电信、医疗、教育等范畴试点。持续打制“投资中国”品牌。搭建跨国企业和处所投资对接平台。深切实施自贸试验区提拔计谋,鞭策自贸试验区提质增效和扩大使命授权。优化境外投资指点、办事、监管和风险防控。鞭策财产投资合做,深化第三方市场所做。四是持续深化国际经贸合做。积极参取结合国、二十国集团、亚太经合组织、金砖国度、上海合做组织等多边机制合做,积极参取世贸组织工做,推进世贸组织第14届部长级会议筹备。积极鞭策插手《数字经济伙伴关系协定》和《全面取前进跨承平洋伙伴关系协定》历程,鞭策签订中国-东盟自贸区3。0版升级协定、中国-海合会自贸协定,持续推进中日韩自贸区以及取洪都拉斯、萨尔瓦多、、的自贸协定构和或升级构和,取更多非洲国度签订配合成长经济伙伴框架协定。(六)狠抓沉点范畴安万能力扶植,牢牢控制应对风险挑和自动权。愈加沉视统筹高质量成长和高程度平安,正在成长中逐渐化解风险,牢牢守住不发生系统性风险的底线。一是全方位夯实粮食平安根底。产量产能、出产生态、减产增收一路抓,不变粮食播种面积,调整优化粮食种植布局,提高粮食单产和质量。继续开展耕地和粮食平安义务制查核,强化耕地和质量提拔,耕地红线,严酷耕地占补均衡办理。高质量推进高尺度农田扶植,完美扶植、验收、管护机制。推进退化耕地管理和撂荒地复垦。深切推进粮油做物大面积单产提拔步履,加强农业防灾减灾能力扶植。调动好种粮农人和粮食从产区积极性,健全粮食出产支撑政策系统,启动实施地方统筹下的粮食产销区省际横向好处弥补,正在产粮大县实施粮食畅通提质增效项目。健全粮食价钱构成机制,落实好稻谷、小麦最低收购价政策,鞭策粮食等主要农产物价钱连结正在合理程度。扩大大豆完全成本安全和种植收入安全实施范畴。有序做好粮食收购,持续强化储蓄办理,提拔粮食收储调控能力。加强化肥市场调控,提高农资保供稳价能力。持续推进豆粕减量替代。全面实施粮食节约和反食物华侈步履。二是鼎力提拔能源资本平安保障能力。加速规划扶植新型能源系统,加强能源产供储销系统扶植。有序实施煤炭产能储蓄轨制,持续加强煤炭出产供应能力,强化煤炭兜底保障感化。加速建立新型电力系统,加速支持性调理性电源、跨省跨区输电通道和矫捷互济工程扶植,持续提拔西电东送输电能力,完美电网从网架。积极平安有序成长核电。持续加大国内油气勘察开辟力度,鞭策“七年步履打算”成功完成,加速管网和储气根本设备扶植。完美计谋性矿产资本探产供储销统筹和跟尾系统。持续深化海外矿产资本开辟合做。加强能源统筹安排,更好阐扬中持久合同正在能源保供中的“压舱石”感化,做好送峰度夏、送峰度冬能源保供工做。三是全力确保主要财产链供应链平安。针对集成电、工业母机、医疗配备、仪器仪表、根本软件、工业软件、先辈材料等沉点范畴,健全新型举国体系体例,立异手艺攻关组织模式,阐扬使用场景的驱动效应,加大手艺研发力度,扩大攻关使用范畴,不竭加强财产链供应链韧性和平安程度。成立财产链供应链平安风险评估和应对机制,统筹推进严沉手艺配备攻关和财产根本再制工程。四是稳步推进国度储蓄扶植。加速落实计谋物资增储年度使命,持续扩大储蓄规模。稳步推进粮棉糖肉化肥仓储设备、国度石油储蓄、国度储蓄通用仓库等扶植。强化国度储蓄设备取国度物流枢纽、大商品资本设置装备摆设枢纽的对接,提拔储蓄办理运转效能。五是无效防备化解沉点范畴风险。持续用力鞭策房地产市场止跌回稳。加速建立房地产成长新模式,完美改善性住房买卖政策,因城施策加速消化存量房。加速成长保障性住房,推进收购存量商品房用做保障性住房,加大对进城务工人员的租房购房支撑。无效防备房企债权违约风险。加大“白名单”项目贷款投放力度,推进城市房地产融资协调机制扩围增效。正在成长中化债、正在化债中成长,落实一揽子化债方案,做好置换存量现性债权工做,鞭策PPP存量项目合规扶植、平稳运营,继续做好金融支撑融资平台债权接续、置换和沉组,无力鞭策融资平台市场化转型和债权风险化解。“一省一策”稳妥有序推进中小金融机构化险。加强跨部分合做,强化央地监管协同,合力冲击不法金融勾当。进一步提振本钱市场,加强本钱市场内正在不变性,愈加无效投资者出格是中小投资者权益。六是结实做好公共平安等工做。落实平安出产义务制,持续加强矿山严沉灾祸管理能力,加速化工老旧安拆裁减退出和更新。加强防灾减灾救灾能力,深切开展严沉根本设备、城乡衡宇等涉灾风险现患排查和提拔,精准预置救援力量配备,及时调拨救灾资金和物资,做好灾区群众安设救帮。指点做好定日地动灾后恢复沉建工做。强化下层应急根本和力量,完美乡镇(街道)应急消防机制,提拔组织批示、风险防备、救援实和、应急措置、支持保障等分析能力。完美食物药品平安义务系统。和成长新时代“枫桥经验”,强化社会治安分析管理,积极化解下层社会矛盾,社会大局不变。七是结实推进国防带动和国防扶植。健全和建备统筹推进机制,加强国防带动和后备力量扶植,完美国防带动系统。加强军地规划统筹跟尾,完美严沉扶植项目贯彻国防要求政策办法,鞭策严沉根本设备统筹扶植。优化国防科技工业结构,加强国防科技工业能力扶植。建立现代人平易近防空系统,健全人防行业尺度系统。(七)推进新型城镇化和村落全面复兴无机连系,推进城乡融合成长。全面提高城乡规划、扶植、管理融合程度,因地制宜鞭策兴业、强县、富平易近一体化成长,推进城乡要素平等互换、双向流动。一是提高农业分析效益和合作力。高质量推进粮食出产功能区、主要农产物出产区和特色农产物劣势区扶植。多油并举、巩固大豆扩种,鞭策棉糖胶等稳产提质,保障主要农产物不变平安供给。推进肉牛奶牛财产纾困成长,实施饲草出产能力提拔步履。积极成长深近海养殖,实施水产养殖绿色轮回整县推进试点。推进农业科技力量协同攻关,加速科技大面积推广使用。阐扬南繁硅谷等严沉农业科研平台感化,加鼎力度推进种业复兴步履,完美国度农业种质资本库系统,有序推进生物育种财产化使用。加速先辈合用农机配备研发使用,推进老旧农机报废更新。支撑开展设备农业更新,成长聪慧农业。二是毫不松弛巩固拓展脱贫攻坚。提拔防止返贫致贫监测帮扶效能,成立农村低收入生齿和欠发财地域分层分类帮扶轨制,持续巩固提拔“障”和饮水平安保障程度。加大以工代赈投入力度,正在沉点工程项目和农业农村根本设备扶植范畴推广以工代赈。以大中型集中安设区为沉点,结实做好易地搬家后续帮扶工做。深切开展消费帮扶专项步履,持续推进消费帮扶沉点城市和沉点产区扶植。加强财产、就业等开辟式帮扶,不变脱贫生齿务工就业规模正在3000万人以上。三是出力提拔村落成长程度和管理能力。成长各具特色的县域经济,因地制宜成长村落特色财产,做好“土特产”文章,支撑现代农业财产园、农村财产融合成长项目扶植,打制特色农业财产集群,积极培育村落新财产新业态,完美联农带农机制,推进本地群众就近就业增收。加速建立农产物和农资现代畅通收集,鞭策农村电商高质量成长。巩固和完美农村根基运营轨制,有序推进第二轮地盘承包到期后再耽误30年试点,成长农业适度规模运营。支撑成长新型农村集体经济。有序推进农村集体运营性扶植用地入市。加强县域城乡规划扶植统筹,开展以村庄公共设备、农村糊口污水和垃圾处置、村内道为沉点的和美村落项目扶植,结实推进部地域农村改厕,全面完成农村人居整治提拔五年步履使命。鞭策城镇根本设备向村落延长,实施好新一轮农村公提拔步履。优化县域公共办事设备结构,鞭策县村落公共办事功能跟尾互补,提高农村根基公共办事程度。推进村落文化和旅逛深度融合,提拔村落旅逛尺度化、精品化、规范化程度。健全村落管理系统,实施文明乡风扶植工程,加强新时代农村文明扶植,积极开展移风易俗。四是稳步推进新型城镇化。结实推进以报酬本的新型城镇化计谋五年步履打算。指点各地因城施策完美城市落户政策,健全常住地供给根基公共办事轨制,更好保障随迁后代正在常住地平等接管权利教育,加强对农业转移生齿的住房保障,进一步扩大农人工社会安全笼盖面。鞭策城镇化率低、生齿规模大、资本承载力较强的县市因地制宜加速财产导入,加强以县城为主要载体的城镇化扶植,推进农业转移生齿就近就业安居。提高都会圈同城化成长程度,实施都会圈城际通勤效率提拔工程,提拔超大特大城市现代化管理程度,推进大中小城市协调成长。持续推进城市更新,根基完成已排查出的老化燃气管道更新使命,加速城市排水防涝能力提拔工程扶植。全面完成2000岁尾前建成的城镇老旧小区使命,推进城市危房和老旧衡宇,加力实施城中村,推进货泉化安设。鞭策成渝地域双城经济圈扶植走深走实,加速提高对外程度,确保规划的各项方针使命成功完成。(八)统筹区域计谋深化实施和区域联动融合成长,加强区域成长活力。阐扬区域协调成长计谋、区域严沉计谋、从体功能区计谋的叠加效应,完美河山空间规划实施机制,提拔经济成长劣势区域立异能力和辐射带动感化,积极培育新的增加极。一是进一步鞭策区域计谋深化实施。支撑京津冀进一步构成更慎密的协同工做款式,加速推进疏解高校、病院、央企正在雄安新区落地扶植,高尺度高质量扶植城市副核心,抓好进一步支撑滨海新区高质量成长的若干政策办法落实,加速科技立异和财产协做等沉点范畴协同成长。深切推进长三角科技立异和财产立异跨区域协同,进一步提拔虹桥国际枢纽能级,加强长三角生态绿色一体化成长现范区轨制立异推广使用,鞭策上海取姑苏、南通、嘉兴等周边地域深化一体化成长。深切推进粤港澳大湾区法则跟尾、机制对接,进一步便当人员、资金、数据等要素跨境流动,加速扶植国际科技立异核心,研究制定支撑横琴合做区扶植的一揽子政策行动,出力推进前海、南沙、河套等严沉合做平台扶植。共抓大、不搞大开辟推进长江经济带成长,环绕城市糊口污水管网、工业污染管理、主要湖泊管理等范畴开展攻坚,坚持不懈推进长江十年禁渔,鼎力提拔长江黄金水道功能,鞭策三峡水运新通道项目尽早开工扶植,加速船舶等沉点范畴绿色转型,加强长江流域石漠化分析管理。沉正在、要正在管理全面鞭策黄河道域生态和高质量成长,系统提拔上逛水源涵养能力,加强中逛水土连结,推进下逛湿地和生态管理,加速成立强制性用水定额轨制,保障主要堤防水库和根本设备平安。支撑扶植黄河道域生态和高质量成长先行区。加速扶植海洋强国,打制现代海洋财产系统,高效开辟操纵海洋资本,积极参取国际海洋合做,持续和改善海洋生态。细心做好海南商业港封关预备工做,加紧推进海南商业港焦点政策落地,支撑建立具有海南特色和劣势的现代化财产系统。研究支撑经济大省挑大梁的政策办法。支撑国度级新区加速扶植现代化财产系统,深化摸索体系体例机制等沉点范畴。加强边境地域沉点地市、沉点县城、沉点村镇扶植,深切推进新时代兴边富平易近步履,强化边陲管理,进一步鞭策稳边固边。加力支撑老区复兴成长,进一步完美政策行动。继续开展老工业城市财产链图谱研究,支撑加速财产转型成长。加大对欠发财地域县域复兴成长的支撑力度,立异帮扶协做机制。紧紧环绕铸牢中华平易近族配合体认识从线,加速平易近族地域高质量成长。聚焦大、大、高质量成长进一步鞭策西部大开辟构成新款式,深切实施青藏高原生态樊篱区等主要生态系统和修复严沉工程,提拔沉庆、成都、西安等辐射带动感化,加强互联互通,做强做大特色劣势财产。支撑东北地域进一步提拔国度“五大平安”能力,统筹推进保守财产转型升级和计谋性新兴财产培育强大,加速扶植交通、能源、消息等现代化根本设备系统,深化取东北亚区域合做。落实落细新时代鞭策中部地域加速兴起的若干政策办法,结实推进“三一枢纽”扶植,依托主要功能平台有序扩大内陆。激励东部地域加速推进现代化,鞭策福建全方位高质量成长、扶植两岸融合成长现范区,以更鼎力度支撑山东新旧动能转换、提拔济南新旧动能转换起步区财产能级。二是进一步鞭策区域间联动融合成长。阐扬区域计谋叠加效应,进一步挖掘各地成长潜力。提拔京津冀、长三角、粤港澳大湾区等经济成长劣势区域的立异能力,配合抓好长江、黄河大。深化东、中、西、东北地域财产协做,强化机制扶植、平台搭建、政策设想,推进财产优化结构和梯度有序转移。鞭策西部陆海新通道取长江黄金水道、中欧班列彼此联通,深切实施东数西算、西气东输、川气东送等工程,推进沿海、沿江高铁扶植,加强长三角、京津冀、粤港澳大湾区世界级机场群跨区域合做,优化口岸结构,提拔资本跨区域调配能力。鞭策苏皖鲁豫、陕晋豫等交壤区域合做成长。支撑区域间通过委托办理、投资合做等多种形式扶植合做园区。鞭策完美区域合做成长机制,推进区域间科创财产对接协做、生态共保联治、公共办事便当共享。强化区域计谋融合成长的、人才、用地、(九)协同推进降碳减污扩绿增加,加速经济社会成长全面绿色转型。坚持不懈走生态优先、节约集约、绿色低碳高质量成长道,深化国度生态文明试验区扶植,全面推进斑斓中国扶植。一是持续改善生态质量。落实空气质量持续改动打算,支撑京津冀及周边、长三角、汾渭平原等沉点区域加强大气污染管理,鼎力推进挥发性无机物、氮氧化物等污染物协同减排,推进北方地域洁净取暖、沉点行业超低排放。持续实施噪声污染防治步履。深切推进长江、黄河等大江大河和主要湖泊管理,加速推进全国入河、入海排污口排查整治,开展城市、县城黑臭水体整治步履,开展污水处置绿色低碳标杆厂扶植。加强土壤污染泉源防控,推进受污染耕地平安操纵和扶植用地管控修复。制定固体废料分析管理步履打算,推进“无废城市”扶植,鞭策典型大工业固体废料规模化操纵途置,推进磷石膏分析管理,强化废料、尾矿库、沉金属等沉点范畴的现患排查和风险防控。二是加强生态系统修复管理。加速实施“三北”工程、主要生态系统和修复等严沉工程,持续加大对秦岭等沉点区域生态修复、天然地及野活泼动物、丛林草原防灭火等沉点项目标支撑力度。实施生物多样性严沉工程。健全三江源“中华水塔”支撑系统。全面推进以国度公园为从体的天然地系统扶植,进一步完美国度公园办理体系体例机制,鞭策国度公园扶植实现全平易近共建共享。深化集体林权轨制,统筹推进国有林区、国有林场高质量成长。加强水土流失和荒凉化分析管理,深切推进母亲河苏醒步履和地下水超采分析管理。实施分区域、差同化、精准管控的生态办理轨制。健全生态产物价值实现机制,启动第二批国度生态产物价值实现机制试点扶植,推进生态分析弥补和生态损害补偿。持续开展全国生态情况查询拜访评估。三是加速鞭策绿色低碳成长。持续建立碳排放双控轨制系统,制定出台碳达峰碳中和分析评价查核法子,成立健全碳排放统计核算轨制、碳排放预算办理轨制、产物碳脚印办理系统、产物碳标识认证轨制,丰硕完美国度温室气体排放因子数据库。鞭策全国碳排放权买卖市场、温室气体志愿减排买卖市场、绿色电力证书市场扶植。发布第二批绿色低碳先辈手艺示范项目清单,结实开展第二批国度碳达峰试点,出台零碳园区扶植方案。耽误碳减排支撑东西实施年限至2027年,有序推进碳金融产物和衍生东西立异,成长绿色安全。无力无效管控高耗能高排放项目,加速鞭策沉点范畴节能降碳和用能设备更新,加强沉点用能单元节能办理,完美节能降碳尺度系统,深切实施能效标识轨制。健全资本要素市场化设置装备摆设系统。营制绿色低碳财产健康成长生态,培育绿色建建、绿色能源、绿色交通等新增加点。加强煤炭绿色智能开辟、洁净高效操纵。统筹新能源开辟取消纳,无力有序推进集中式和分布式新能源健康成长,加速“沙戈荒”新能源扶植,有序开辟扶植海优势电,统筹当场消纳和外送通道扶植。鼎力实施可再生能源替代步履。推进煤电低碳化示范。进一步规范新型储能并网办理,持续完美安排机制。实施全面节约计谋,持续鞭策“能水粮地矿材”一体化节约,深切实施国度节水步履。鼎力成长轮回经济,加强烧毁物轮回操纵,推广再生材料利用。(十)加大保障和改善平易近生力度,加强人平易近群众获得感幸福感平安感。加强普惠性、根本性、兜底性平易近生扶植,处理人平易近急难愁盼问题,让成长更多更公允惠及全体人平易近。一是更鼎力度稳就业促增收。出力处理布局性就业矛盾,实施沉点范畴、沉点行业、城乡下层和中小微企业就业支撑打算,用脚用好稳岗返还、税费减免、就业补助等政策,支撑企业减负稳岗出格是劳动稠密型财产吸纳和不变就业。优化就业创业办事,拓宽高校结业生等青年就业创业渠道,做好退役甲士安设和就业办事,推进脱贫生齿、农人工就业,强化大龄、残疾、较长时间赋闲等就业坚苦群体帮扶。加速职业技术培训根本设备扶植,加大技术强企工做力度,分范畴高质量开展项目化培训。加强矫捷就业和新就业形态劳动者权益保障,推进扩大职业保障试点。支撑返乡入乡创业带动当场就近就业增收。阐扬创业投资基金感化,支撑创业就业。深化收入分派轨制,出力提高居平易近收入正在国平易近收入分派中的比沉、劳动报答正在初度分派中的比沉,健全按要素分派政策轨制,多渠道添加中低收入群众要素收入。指导企业成立健全基于岗亭价值、能力本质和业绩贡献的技强人才薪酬分派轨制。指点处所合理调整最低工资尺度。切实保障劳动者工资发放,清理整治欠薪。健全上市公司分红激励束缚机制。二是织密扎牢社会保障网。完美根基养老安全全国统筹轨制,健全根基养老、根基医疗安全筹资和待遇合理调零件制,合理确定社会保障待遇程度,恰当提高退休人员根基养老金,再提高城乡居平易近根本养老金月最低尺度20元,再提高城乡居平易近医保人均财务补帮尺度30元。健全矫捷就业人员、农人工、新就业形态人员社保轨制,扩大赋闲、工伤、生育安全笼盖面,进一步打消正在就业地参保户籍,完美社保关系转移接续政策。加鼎力度鞭策矫捷就业人员加入住房公积金轨制。持续深化医保领取体例,完美大病安全和医疗救帮轨制,强化医保基金利用常态化监管,落实和完美异地就医结算。优化药品和耗材集采政策,强化质量评估和监管,稳步推进根基医疗安全省级统筹。健全分层分类的社会救帮系统。加强窘境儿童、流动儿童和留守儿童关爱办事。关怀关爱残疾人等沉点群体。健全退役甲士保障办事系统。三是推进公共办事普惠平衡。完美国度根基公共办事轨制系统,立异和完美普惠平衡的公共办事供给体例。实施医疗卫生强基工程,提高下层医疗卫朝气构办事能力。加强国度医学核心、国度区域医疗核心扶植和规范办理,支撑妇长保健和疾控机构扶植。充实阐扬西医药防病治病劣势和感化,持续实施西医药复兴成长严沉工程。加强护理、儿科、病理、全科、老年医学专业步队扶植。加强省级专科病院或分析病院病区扶植,支撑公立医疗机构供给心理征询等心理健康办事,提拔心理健康和卫生办事能力。深切实施积极应对生齿老龄化国度计谋。支撑公办养老机构扶植护理型床位,加大养老护理人员培训力度,加强居家、社区、机构等分歧办事形态照护办事功能,多措并举推进普惠养老办事高质量成长。加速成立持久护理安全轨制,强化以失能老年人照护为沉点的根基养老办事。加速成长聪慧养老。全面开展早孕关爱办事,科学规划托育办事系统,发放育儿补助,鼎力成长托长一体办事,抓好普惠托育办事成长现范项目实施。推进城市社区嵌入式办事设备扶植。持续鞭策家政办事业提质扩容。完美全平易近健身公共办事系统,普遍开展全平易近健身勾当,推进群众身边的体育场地扶植,办妥第十五届全国活动会。加强社会福利办事设备扶植,强化殡葬的公益属性。提拔公共法令办事平衡性和可及性。扶植更高程度的安然中国。四是鞭策文化文艺繁荣成长。鞭策中华优良保守文化创制性、立异性成长,出力建立中华平易近族共有家园。成长哲学社会科学、旧事出书、影视、文学艺术、图书档案和古籍等事业。推进汗青文化遗产系统性和活化操纵,实施文化遗产数字传承打算。继续实施中汉文明探源工程、考古中国严沉项目,完美文物操纵系统,推进非物质文化遗产系统性传承。建好用好国度文化公园。加大对文化精品创做出产支撑力度,推进收集文艺高质量成长。实施戏剧复兴步履。推进《回复文库》出书工程,实施学术出书精品工程。鞭策优良文化资本中转下层,健全社会力量参取公共文化办事机制。鼎力推进全平易近阅读。健全文化财产系统和市场系统,加速成长新型文化业态。推进旅逛强国扶植,扩大优良旅逛产物供给,加强严沉公共文化和旅逛设备扶植,推进文化和旅逛深度融合成长。扶植国度文化和科技融合试验区。五是加强主要平易近生商品供应保障。压实“菜篮子”市长担任制。做好农产质量量平安监管。落实好北方大城市冬春蔬菜储蓄轨制,完美糊口必需品储蓄系统。加强粮食市场调控,强化生猪产能调控和猪肉储蓄调理,推进牛羊肉和奶类供需均衡,确保粮油肉蛋菜等商品平稳供应。支撑全国农产物批发市场扶植。鞭策处所强化应急保供能力扶植,因地制宜成立健全平价发卖机制。全面精确、坚持不懈贯彻“一国两制”、“港港”、“澳澳”、高度自治的方针,苦守“一国”之本、善用“两制”之利,地方全面管治权和保障出格行政区高度自治权相同一,落实“爱国者治港”、“爱国者治澳”准绳,支撑、澳门充实阐扬奇特意位、强化内联外通,积极参取高质量共建“一带一”和粤港澳大湾区扶植,加速融入国度成长大局,提拔国际金融核心地位,推进航运、商业核心转型,支撑澳门经济适度多元成长,更好阐扬“一核心、一平台、一”感化,连结、澳门持久繁荣不变,不竭添加平易近生福祉。贯彻新时代党处理问题的总体方略,一个中国准绳和“九二共识”,否决“”和外部,鞭策和平成长,推进两岸经济文化交换合做,深化两岸融合成长,坚持不懈推进祖国同一大业,中华平易近族底子好处,共创中华平易近族绵长福祉。本年还有一项主要使命,就是要按照、国务院决策摆设,正在全面评估“十四五”规划实施环境根本上普遍收罗看法,编制国平易近经济和社会成长第十五个五年规划《纲要》,统筹鞭策“十五五”国度级专项规划、区域规划和省级规划研究编制,做好“十五五”规划《纲要》草案提交十四届全国四次会议审查的预备。同时,加速国度成长规划法立法历程,强化规划编制实施的保障。做好2025年经济社会成长工做使命艰难、义务严沉。我们要愈加慎密地连合正在以习同志为焦点的四周,高举中国特色社会从义伟大旗号,以习新时代中国特色社会从义思惟为指点,全面贯彻落实党的二十大和二十届二中、三中全会,深刻“两个确立”的决定性意义,加强“四个认识”、果断“四个自傲”、做到“两个”,贯彻落实、国务院决策摆设,盲目接管全国的监视,认实听取全国代表、全国政协委员的看法和,干字当头,加强决心、送难而上、高昂无为,勤奋完成全年经济社会成长方针使命,确保“十四五”规划收官,以高质量成长的现实成效全面推进强国扶植、平易近族回复伟业。

返回列表


Contact Information

联系方式

地址:昆明市经开区国际银座C3栋六楼

Official Account

公众号

欢迎关注我们的官方公众号

Online Message

在线留言

留言应用名称:
客户留言
描述:
验证码

版权所有  云南新濠天地农业科技有限公司  技术支持  新濠天地      网站地图